Профессиональный ЦАП AH-D19-PRO на BD34352EKV

Ранее мной уже публиковался проект AH-D9 на чипе от ROHM — BD34352EKV, проект порадовал приятным звучанием, стало ясно, что потенциал у чипа высокий, раскрыть его можно еще лучше. В результате чего было решено разработать новую печатную плату более высокого уровня, формата линейки AH-D1х Pro. Так появился AH-D19 Pro, плата допускает установку самого топового чипа ROHM -bd34301ekv, но на текущий момент опытного образца на нем еще не собирал, поэтому прошивки под него еще не делал.
- ЦАП: BD34352EKV / BD34301EKV
- Разрешение звука: до 384 кГц/32бит, DSD512 (с генераторами 24.576мГц и 22.5792мГц)
- До 768кГц/32бит с использованием генераторов 45.158мГц и 49.152мГц
- Поддержка форматов декодирования: PCM, DSD
- 2 доступных переключаемых цифровых фильтра
- Наличие полностью балансного выхода при штатной реализации фильтра на ОУ
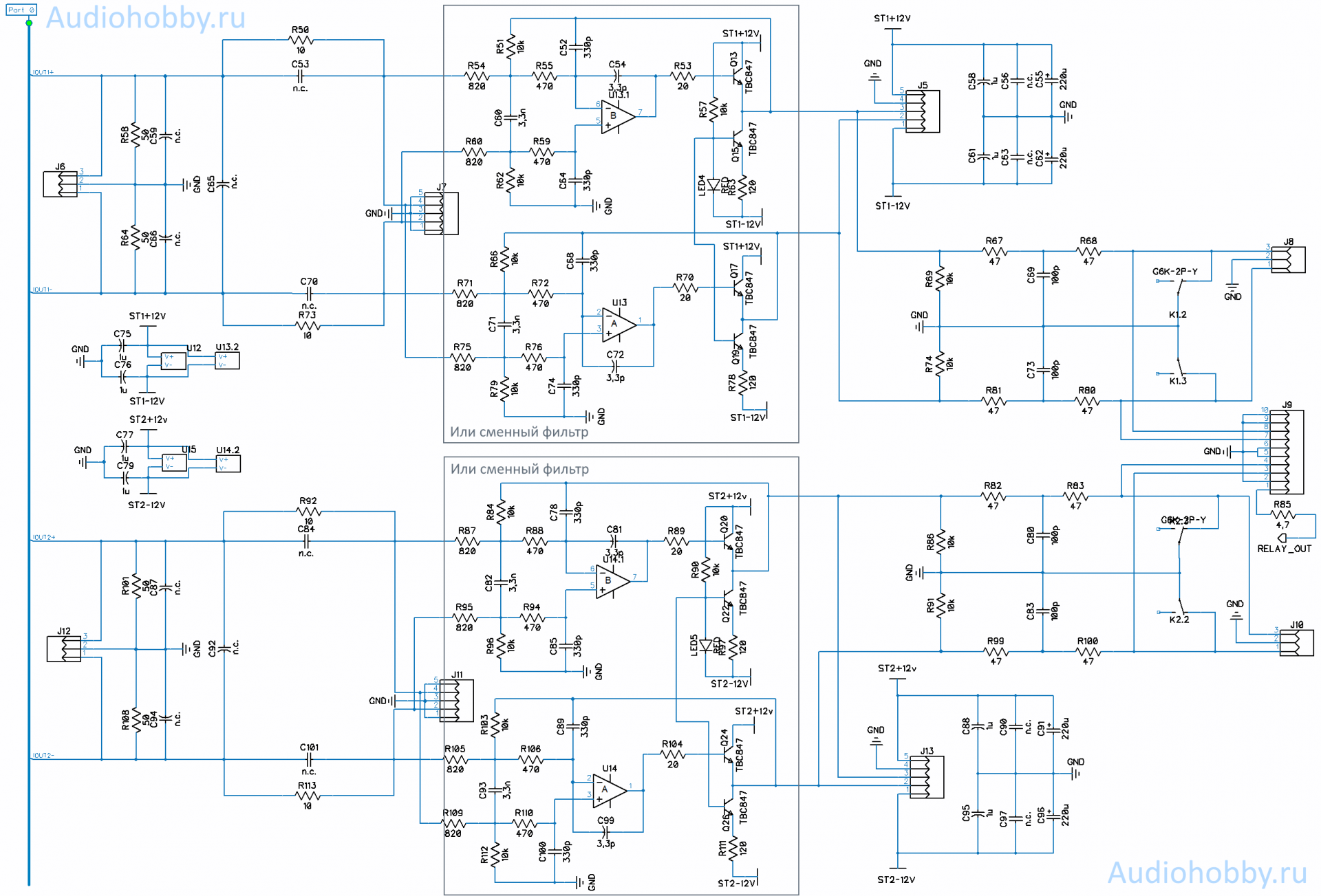
Схема AH-D19 PRO

Для питания цифровых цепей применяются ставшие уже привычными низкошумящие стабилизаторы LP5907. Для каждой линии используется отдельный стабилизатор.
В качестве C10, C20 рекомендуется применять максимально качественные Audio Cap, выбираем на свой вкус (лучше elna cerafine / silmic ii / nichicon FG / KA), так как эти емкости заметно влияют на итоговое звучание.

Для питания аналоговых цепей чипа ЦАП (BD34352EKV / BD34301EKV)была применена оригинальная схема параллельного стабилизатора.
Аналоговая фильтрация
Плата D19 дает большой простор для экспериментов с аналоговыми фильтрами. Можно использовать преобразователь ток-напряжения на резисторах, в этом случае подойдут фильтра от проектов D9/D12. Кроме этого есть возможность распаять активные преобразователи I-V на ОУ на плате цап, в этом случае в качестве сменных фильтров подойдут варианты от проекта D16.
Рассмотрим сначала реализацию аналогового фильтра с пассивным преобразователем ток-напряжение на резисторах, в этом случае устанавливаем R58/R64 и R101/R108 номиналом 33Ома в качестве звена I-V, а вместо C53/C70 и C84/C101 перемычки, остальные элементы звена в I-V на плате не распаиваются (до J7 / J11).
Фильтр проще в повторении, требует всего лишь одного ОУ или два (стерео ОУ) для балансной реализации, но следует уделить особое внимание к качеству резисторов I-V, в своем тестовом экземпляре я применил фольговые резисторы Vishay Sfernice.
Для bd34352ekv-e экспериментально был подобран номинал резистора I-V — в диапазоне от 33Ом до 47Ом, как оптимальный компромисс. При дальнейшем увеличении отмечается заметный рост гармонических искажений, а при меньшем, требуется обеспечить большее усиление сигнала остальной «активной» частью фильтра, что не лучшим образом сказывается на итоговом S/N. Этот вариант, хоть и не позволяет получить предельные параметры из чипа, но обладает приятным, мягким и натуральным звучанием.
В такой конфигурации дальнейшая схема фильтра между разъемами приобретает следующий вид:

Схема фильтра, рис 4.
Тот же фильтра доступен в виде отдельно сменной платыAH-F10, его пока сам не собирал и не слушал. Жду отклика первых собравших с перебором разных ОУ.
Также можно использовать дискретные сменные фильтра, тот жеAH-F5 Pro в варианте схемы «Схема дискретного аналогового фильтра AH-F5 Pro для ЦАП-ов AH-PCM1 / AH-D12 / AH-D9». С аналогичными номиналами фильтра можно использовать также фильтра серий AH-F3 / AH-F7.
Преобразователь ток-напряжение на ОУ
В этом случае можно распаять только звено I-V на оу, а в качестве сумматора использовать сменные платы фильтров от проекта AH-D16 Pro.

Схема фильтра, рис 5.
На мой слух этот вариант более аналитичный, звук с ним особой мягкостью не отличается. Эта реализация заметно выигрывает по результатам объективных измерений, но к сожалению с ним снова начинается поиск идеального ОУ ))).
Штатную реализацию звена разностной обработки на ОУ можно заменить дискретной реализацией. Например, можно применить AH-F5 Pro в варианте схемы «Схема дискретного аналогового для ЦАП-ов AH-D3.1 / AH-D11 / AH-D16 / AH-D17». Аналогично с единичным усилением можно использовать фильтра AH-F3 / AH-F7.
Дефекты инженерной версии платы
В инженерной версии не обошлось без небольших дефектов. Потерялась дорожка, выводящая сигнал управления реле на дополнительный разъем J9 (аналогичен J10 в D16), который предполагается в дальнейшем использовать для подключения усилителя для наушников.

Также была потеряна дорожка с +питания аналогового фильтра на R93, смотрим фото ниже. Эта часть задействована, только при использовании активного звена I-V.

Разъём I2S
Разъём i2s имеет распиновку Lynx Audio. Контакты 2, 4, 6, 8 — земля ЦАП-а. Контакт 9 — питание гальванической развязки Bolero / Charleston +3,3 со стороны ЦАП-а.
Контакты 1, 3, 5, 7 — сигналы шины i2s:
| Формат | Pin 1 | Pin 3 | Pin 5 | Pin 7 |
| PCM | BCK IN | SDATA IN | LRCK IN | MCLK IN/OUT |
| DSD | DSD BCK IN | DSD LEFT IN | DSD RIGHT IN | MCLK IN/OUT |
Контакт 10 — сигнал сброса ЦАП-а при смене частоты дискретизации или PCM/DSD режима. Низкий логический уровень — нормальная работа, высокий логический уровень — сброс.
По умолчанию контакт 10 подтянут к уровню «1». Таким образом по умолчанию ЦАП находится в режиме сброса, а замыкание пина 10 на землю переводит ЦАП в рабочий режим.
Разъем CONTROL
По умолчанию все сигнальные пины разъема CONTROL подтянуты к уровню «1».
Контакт 1 — сигнал переключения генераторов (на частоту х44.1кГц либо х48.0кГц). Если в конфигурации выбран ведомый режим (см. CONFIG), то данный пин не используется.
Контакт 3 — сигнал Connect. ЦАП активен, если уровень «0». При подаче «1» ЦАП переходит в режим Mute.
Контакт 7 — сигнал PCM/DSD. Уровень «0» определяет наличие DSD потока на выходе. Для PCM потока — уровень «1».
Контакты 5, 9 — не используется. Микроконтроллер измеряет частоту дискретизации сам.
Разъем CONFIG
По умолчанию все сигнальные пины разъема CONFIG подтянуты к уровню «1». Установка джампера устанавливает уровень«0».
Контакты 1 - в ранней прошивке не используется, зарезервирован, а в последней прошивке: 1 — автоматический выбор цифрового фильтра (Контакты 3 не действует), 0 — отключает автоматический выбор.
Контакты 3 - выбор цифрового фильтра: уровень 0 — sharp / 1 — slow
Контакт 5 — режим тактования ЦАП-а. Уровень «1» (отсутствие джампера) задает ведущий режим (master mode). При подаче «0»(присутствие джампера) устройство переходит в ведомый режим (slave mode), другими словами цап должен тактироваться вешним клоком. При этом оба тактовых генератора на боту ЦАП-а полностью отключаются.
Контакт 7 — задает набор делителей для тактового сигнала (уровень 1 — 24.576мГц и 22.5792мГц, уровень 0 — 45.158мГц и 49.152мГц)
Контакт 9 —определяет стратегию выбора Over Sampling Rate:0 — 16x / 1 — 32x
Замеры искажений
Ниже привожу замеры искажения для варианта с активным I-V на оу

Спектр сигнала 1.08кГц,0дб

Спектр сигнала 1.08кГц,-6дб
Прошивка
Проект не предусматривает свободной публикации прошивки.
Обновление прошивки до версии v2.2.
В начале февраля (1.02.2024) вышла новая прошивка для AH-D19, в которой были следующие изменения:
1) На контакт 1 — CONFIG, который ранее был зарезервирован, добавлена функция автоматического выбора ЦФ в зависимости от частотыдискретизации, для 44.1/48 — sharp, все что выше slow. Также добавлены еще мелкие оптимизации.
2) Для DSD режима теперь Контакт 3 выбирает частоту среза (PCM: уровень 0 — sharp / 1 — slow; DSD: уровень 0 — 39кГц / 1 — 78кГц),
3) Также была выявлена и устранена критичная ошибка, которая проявляется на форматах DSD64 / DSD128 и на малых партиях, если в треке почти тишина, может приводить в ложным срабатываниям реле.
Поэтому для всех покупателей плат AH-D19 Pro (кто купил платы до 1.02.2024) стартует бесплатная компания по ее обновлению. Прошу написать в личку, указать свой почтовый адрес. Так всем покупателям сделаю бесплатно отправку письма с прошитым МК.
Также всем покупателям плат AH-D9 Pro можно также получить обновление прошивки.
Плат финальных до сих порт так и не заказал, больше всего вызывает вопросы именно реализация аналогового фильтра. Среди знакомых, кто слушал мнения разделились.
С активным I-V звук получается более динамичный, более быстрый, высокие в то же время более звонкие и менее приятные, натуральные (к сожалению перебор ОУ идеального результата не дал, пока предпочел OPA1656 / AD746, с muses8920 неплохо, но бас настолько раздут, что это начинает надоедать).
С I-V на резисторах, звук мягкий, приятный высокие очень прозрачные, но есть мнение, что слишком смягчены.
На текущий момент распаян вариант с активным I-V.
Планируется отправка собранной платы ЦАП в тур по МО и Москве, послушать можно, если у вас собран проект D16/17, платы взаимозаменяемы.
В качестве транспорта возможна отправка платы на XMOS, c xincore работать не будет. Условия в части залога при отправке обсуждаются индивидуально.
Про звучание с разными вариантами фильтра могу сказать вот что, недавно возился с фонокорректорами и заметил интересную особенность, если сделать фонокорректор с полностью пассивной коррекцией, то звук получается для большинства непривычным, нет динамики, звук как-будто вялый, если сделать коррекцию на одном ОУ (либо часть на одном ОУ и другую часть пассивной) то появляется динамика, звук становится привычным для большинства, а если разнести коррекцию на два ОУ, то динамика улучшается, но страдает естественность, натуральность, музыканты при этом ценят первый вариант, для большинства хорош второй, третий уже скорее на любителя. Видимо такова особенность фильтров, причём не важно где они стоят.
Да, тут в общих чертах примерно так и есть.
Сегодня состоялось прослушивание цапа д19 про. В прослушивании участвовали D6 на ак4493-ad8066-opa828, D5-ad8066-lt1122, D17pro-дискрет с полевой сборкой от nec.
Слушали материал с тестовых дисков Олега Prophetmastr-a, а также музыку из моей коллекции, в основном рок, джаз, металл.
Первое, на что обратили внимание, это то что рохм играет чуть суше, не так жирно как 4493/4490. Детализация и разрешение на вч и сч несколько выше чем у АК. Бас, показалось, менее глубокий, но более четко артикулированный.
Точки над и расставили сложные треки. Это с диска Олега трек из Пиратов карибского моря, и кавер Металлики Nothing Else Matters в исполнении виолончелей Апокалиптики. Здесь рохм однозначно лучший. Сцена шире и глубже, четко визуализируются кизы, слышно заметно больше нюансов в композиции.
В принципе 4497 и рохм играют близко, может 44хх в чем-то более слитную картину рисует, но рохм играет точнее и голографичнее.
Как то так показалось.
Спасибо!
Подскажите пожалуйста, почему в цапах D5 и D6 вы установили Ad8066, а не OPA1656? Вроде как считается, что опер уже не бест.
Не знаю кем и почему считается, я руководствовался результатами прослушивания разных вариантов. 8066 лично МНЕ больше всего понравились.
Пробовал поменять OPA1656 на AD8066, + opa828 как у вас на выходе, по итогу там даже сравнивать нечего. Между ними огромная пропасть. Из плюсов только тональный баланс верный. Не вводите людей в заблуждение. Но на вкус и цвет все фломастеры разные. Может кому-то зайдет.
а что за цап на 4497 сравнивался с рохм?
Этот проект D17 -https://audiohobby.ru/articles/cap-urovnja-hi-end-...
проект не для широкой публики.
Его публичная версия на 4493 это D16 PRO / или D16 mk7 на 4497
как я понял d19pro rohm и d17pro 4497 — это один уровень устройств и от этого становится еще интереснее
ваш опыт сравнения так же подтверждает что 4497 более слитный, а рохм более точный? Но возможно все же разница за счет разных комплектующих, от этого все же сильно зависит итоговое звучание, те можно различными комплектующими подчеркнуть ту или иную особенность
частично так и есть - «возможно все же разница за счет разных комплектующих»
Фильтра были разные, на плате d19pro стояли AH-F3-MAX, здесь не публиковал. Они превосходят по детальности AH-F7 Pro. Зато последний более теплый и звучит более слитно. На 19-ке реализаций фильтра может быть несколько, начиная с пассивного I-V на резисторах. В активном варианте i-v сами ОУ сильно на звук влияют, в сабже стояли OPA1656.
спасибо за уточнения
мне очень понравились эти фильтры
https://audiohobby.ru/articles/analogovyi-filtr-na-ad744-kp902a-sovmestimyi-s-ah-fx.html
как они вам в сравнении с вышеуказанными AH F3 max и AH F7 pro? Был опыт сравнения?
Слышал и сравнивал все эти варианты.
Версия AH-F7 pro с КП902 на выходе мне очень нравится. Но в ней многое решает полевая сборка на входе.
Если собрать на хороших транзисторах, на вход поставить приличную сборку типа lsk598 (я себе собрал с ней самый жирный вариант) или хотя бы jfe2140, то он превосходит AD744+КП902 по прозрачности и натуральности. А вот стоит оно того или нет каждый пусть решает сам.
AH-F3 max у меня с jfe2140 очередной фильтр уровня AH-F7 pro, но с немного другим характером звука. Он значительно сложнее, имеет исключительно низкие искажения, еще большую прозрачность, чем F7. ВК в нем биполярный с собственными искажениями вне петли ООС менее -140Дб при нагрузке 2кОм. Но на слух он звучит суше, а детальность иногда кажется излишней, нужен хороший музыкальный материал.
получается
1 место ah f3 max
2 место ah f7 pro
3 место ad 744
конечно очень бы интересно было бы как нибудь услышать f3 max. Люблю высокое разрешение)
А если 2N3958 на вход поставить?
Я как раз эту сборку 2N3958 ставил, и слушаю с ней фильтр AH-F7 первой версии, мне он больше всего нравится, но надо увеличивать номиналы некоторых резисторов для уменьшения тока через дифкаскад: следует учитывать, что начальный ток стока у этих транзисторов может быть совсем маленький, до 0,5 мА. Сборки LSK389, LSK589 для меня недоступны и я их не проверял, пробовал сборку 2N5912 — с ней совсем плохо звучит. Отдельные транзисторы 2SK170BL получше, но хуже 2N3958.
LSK589 есть в элитане в soic8l https://www.elitan.ru/price/item29212823?s
Это только для юр. лиц.
Вообще он и с физлицами работает, только не все товары доступны.
«Физлицо просто - Розничный покупатель. Максимальная сумма одного заказа и платежа: 15 тысяч рублей. К заказу доступны товары из партий со сроком отгрузки 0 р.д., то есть только локальный склад, без партнёрских складов.» Хотя если напрямую с менеджерами поболтать, может и получится уговорить отправить. Только сумму надо хорошую набрать.
К заказу доступны товары из партий со сроком отгрузки 0 р.д.
— к сожалению цены обычно на такие позиции кусаются
Я слушал и сравнивал (side-by-side), правда, на AH-D9Pro:
— AH-F3max
— AH-F5pro
— AH-F7-КП902
— AH-Fx-germanium
(вот они все лежат аккуратно в коробочке)
Впечатления совпадают с описанными ув. admin ниже, AH-F5pro тоже очень нравится. AH-Fx-germanium звучит очень музыкально, но как бы неточно.
если они все в коробочке лежат, то на чем вы остановились в итоге?
Ожидал этого вопроса )))
На него ответит (или не ответит) admin
Было бы очень интересно узнать)
Перебор фильтров не прекращается, их выбор еще зависит от ЦАП-а
с D12 / D9 (и какое-то время D19) у меня прижилась конструкция без ООС
в D16 / D17 и (D19 с активными I-V) у меня так и используются с заменой AH-F3max / AH-F7-КП902 по кругу от настроения.
На счет D19 с I-V на резисторах и без-ООС ный фильтр
или (D19 с активными I-V) + AH-F3max / AH-F7-КП902 сам не могу определиться что больше нравится, просто разный звук
посмотрите пожалуйста лс. Я написал вам
На AH-F5pro выходные транзисторы одинаковые, не меняли на jfet?
Я — нет, не менял
Тоже поделюсь своими результатами единоличного прослушивания, в котором участвовали 3 ЦАП:
Сравнение двух последних ЦАПов проводилось «онлайн», путём переключенияселектора входов от двух плееров RuneAudio, воспроизводящих одинаковые музыкальные композиции. Для сравнения первых двух ЦАПов требовалась замена основной платы ЦАП, для чего устройство приходилось выключать, но, надеюсь, что на результат сравнения это не повлияло; аналоговые фильтры на платах ЦАП не менялись.
Все три ЦАПа звучали отлично (во всех жанрах), но в порядке убывания предпочтения по прослушиванию я бы их расположил в следующем порядке:
Из этого я сделал вывод, что AH-D19 Pro — самый лучший ЦАП, по крайней мере, из трёх приведённых.
Источником был плеер с прошивкой Рунеаудио, менялась только плата цап.
Сравнивал с AH-D7t, первое что бросилось в «глаза » после первого включения насыщенные нч, широкая стерео база, даже показалось что нч специально добавили.
После более длительного прослушивания, сч и вч показали себя очень детальными и разборчивыми, при этом они слушаются не напрягающе, в уши не лезут. Более тщательно послушать не позволяет обстановка. Мое мнение, цап определенно заслуживает внимания.
Андрей, вижу что Вы применили гибридный конденсаторы в обвязке ЦАП. Вы отслушали варианты с гибридами и без, такой вариант Вам больше понравился? Так что, по итогу гибридные панасоники у нас оказались аудио конденсаторами?
Для питания аналоговых цепей BD34352EKV используется параллельный стабилизатор, аудио электролиты на выходе подобных стабилизаторов мне не нравятся по целому ряду причин. Была бы пленка компактная большого номинала поставил бы только ее, пока выбрал гибриды + PPS. От керамики X7R по итогу прослушиваний еще в D12 я отказался в пользу тантала. Разводил бы под 12-ку плату сейчас, то были бы там гибриды.
Можно поискать, что на выходе стабов Назара, народ ставит, может что-то интересного попадется. Здесь надо учитывать, что желательно номинал более 22мкф. Хотя можно попробовать и менее, но надо контролировать стабильность работы стаба, скорее всего потребуется поиграться с коррекцией.
Андрей гибриды это какие, полимеры, нет? PPS 0,1 мкф?
www.promelec.ru/catalog/5/2460/2464/
Спасибо, наткнулся на ссылку обсуждения этих электролитов. А в питании аналога чипа (4493(7)) как они, можно использовать или лучше аудиоэлектролиты все же?
Закончил на прошедших выходных монтаж (и успел послушать «на фанерке») ЦАП AH-D19Pro на плате ревизии 2.0 в варианте преобразования ток-напряжение на ОУ (и всё остальное распаяно прямо на плате). Запустился сразу.
Очень понравилось. Впечатления совпадают с впечатлениями автора.
Крайне рекомендую. В очередной раз — огромное спасибо автору за великолепную конструкцию!
Класс. Автору я так понял больше AH-D9 понравился, а на D19 снова погоня за идеальным выхлопом)
Не совсем так я его понял. У меня теперь D9 со сменными выхлопами, и D19 со стандартным (одной из целей было проверить плату новой ревизии полностью, со всеми распаянными элементами). И D19 звучит по-иному, но совсем не хуже, чем D9.
Добрый вечер! А что за генераторы на Вашей плате ?
Что-то типа такихhttps://aliexpress.ru/item/1005005508800282.html?sku_id=12000033355705962 но не с алиэкспресса, а с таобао
D19 мне нравится больше, не понял откуда выводы такие. На плате D19 есть выбор, собирать активный I-V на оу или использовать пассивный на резисторах, кроме этого и питание чипа организованно значительно лучше. Что касается фильтров, то да пассивный I-V и безоосный фильтр (на сайте публиковать не планирую) мне нравится пока больше прочих, но он тоже к сожалению не идеален.
В D9 выбора такого нет, там только I-V на резисторах ну и плата соответственно попроще.
У меня есть красные светодиоды KP2012SURCK, на них падение напряжения при токе 2,5мА 1,79 вольт, такие в стабилизаторы пойдут?
да
Платы доступнык заказу
Также доступны к приобретениюИМС ЦАП обсуждаемой конструкции
Закончил сборку, I/U активный, запустился сразу.
Первое впечатление после D — 16 побольше мяса в звуке, звук более полновесный.
ВЧ более навязчивые чем у АК4493.
Admin респект за проект и за помощь в реализации.
С ВЧ разобрался, изначально за неимением вимы поставил лавсан epcos в позиции C56, C63, C90, C97, с ними вч были резковаты, заменил их на 0,082uF 50v PPS теперь с вч все отлично.
Отличный цап!
Выложил bom с разбиением строк по фильтру. Зеленым выделены строки преобразователя ток-напряжение. Желтым выделены строки вычитателя.
Интересная конструкция ЦАПа, интересно было бы послушать :)
Можно взять у меня под залог и послушать
Спасибо. Наверное лучше приобрету плату и чип цапа, сам соберу и оценю.
Добрый день!
Когда и где можно будет взять послушать ЦАП?
Хоть сейчас, везде, где работает СДЭК, почта или иная транспортная компания, пересыл за Ваш счёт, сейчас он Химки-Москва (по будним дням метро Полянка)
Доброго времени суток !
Можно получить цап на прослушивание?
И какие условия?
Здравствуйте.
Получить на прослушивание можно, условия — до двух недель (больше — обсуждаемо), залог 40 тыс. руб., доставка туда-обратно за Ваш счёт (в Москве или Химках возможен самовывоз). Как и когда получить точнее — лучше в л.с.
У микросхемы BD34352EKV есть последовательность подачи питаний, частично последовательность в схеме соответствует даташиту. Аналоговое питание AVCC должно появляться после появления двух цифровых питаний DVDD и DVDDIO. В данной схеме это питание делается из 9 вольт. Клок должен так-же подаваться после всех питаний и после этого только сниматься ресет. см. стр. 36 даташита. Микросхема при этом нормально работает?
Я брал цап, слушал, аномалий в работе не увидел .
Аналогично, у меня два ЦАПа на этом чипе (D9 и D19, всё с ними хорошо уже несколько месяцев как минимум)
Хорошо, что работает. Разговор не об этом. Мы как то на работе нарушили у большого чипа порядок запуска.
Проявился дефект на испытаниях, управлением питаниями у нас занимался контроллер. Поправили ПО, глюк исчез.
А о чем разговор? Вопрос сначала стоял именно так — нормально ли работает чип. Да, нормально.
О том, что не верно так делать. Работает, хорошо.
Не верно, но и городить процессор для этого тоже не гуд. Где-то admin про это дело писал, почему и как. Там частично соблюдается порядок запуска, не совсем все так плохо.
Приветствую, всех.
Закончил с монтажём данный цапик, запустил, пока временно в открытом виде. Впечатления самые позитивные, точно, не хуже чем на чипах от AKM AK4490/95. Когда полностью закончу и подольше послушаю поделюсь своими впечатлениями.
Поздравляю. А зачем под платами аналоговых фильтров-выходных повторителей, распаяны пленочные конденсаторы на основной плате?
Спасибо. Это остались от первоначального варианта, с балансным выходом, не стал выковыривать.
Сергей, а баланс не понравился?
А я его не слушал по балансу, только осциллом смотрел.
Синенькая плёнка scarp?
EMZ KP72 остатки закупки с Ebay.
Запустил вчера на фанерке данный ЦАП с пассивным I/U на фольговых резисторах, звук очень понравился! Первое впечатление: звук более жирный, более мягкий чем с активным I/U, и в то же время с очень высоким разрешением.
Что касается баса:
С активным I/U на 1656 — бас точный, быстрый, сухой, артикулированный, его ровно столько, сколько надо и там где он есть.
С пассивным I/U — бас более жирный, густой, его больше чем с активным.
Не зря собрал оба варианта на отдельных платах! Оба цапа будут как отдельное устройство.
Цап с активным I/U по настоящему раскрылся с глубокоосным усилителем YES 4M-SUB, глубина сцены и детальность потрясающая!
Никакой каши на сложных, насыщенных композициях!
Автору выражаю огромную благодарность! Лучшие цапы которые я слышал.
Добрый день! Если использовать преобразователь ток-напряжения на резисторах, то к резисторам R58/R64 и R101/R108 следует уделить особое внимание! А если использовать преобразователь I-V на ОУ, то в ВОМ листе для резисторов R58/R64 и R101/R108 написано thick 5%. Это не ошибка ?
ошибка — должны быть thinfilm 0.1%
В начале февраля (1.02.2024) вышла новая прошивка для AH-D19, в которой были следующие изменения:
1) На контакт 1 — CONFIG, который ранее был зарезервирован, добавлена функция автоматического выбора ЦФ в зависимости от частоты дискретизации, для 44.1/48 — sharp, все что выше slow. Также добавлены еще мелкие оптимизации.
2) Для DSD режима теперь Контакт 3 выбирает частоту среза (PCM: уровень 0 — sharp / 1 — slow; DSD: уровень 0 — 39кГц / 1 — 78кГц),
3) Также была выявлена и устранена критичная ошибка, которая проявляется на форматах DSD64 / DSD128 и на малых партиях, если в треке почти тишина, может приводить в ложным срабатываниям реле.
Поэтому для всех покупателей плат AH-D19 Pro (кто купил платы до 1.02.2024) стартует бесплатная компания по ее обновлению. Прошу написать в личку, указать свой почтовый адрес. Так всем покупателям сделаю бесплатно отправку письма с прошитым МК.
Также всем покупателям плат AH-D9 Pro можно также получить обновление прошивки.
После замены МК, нужно что-то ещё менять, например прошивку модуля индикации ?
Нет, не нужно.
Добрый день? Чем можно заменить LP 5907-1,5? Трудно купить, даже у Китайцев нет.
https://www.chipdip.ru/product0/8005015336
TLV70215PDBVR
А шум нормируется у них?
На восьмой странице даташита есть график спектральной плотности шума от частоты (Figure 14. Output Spectral Noise Density vs Frequency), а на десятой пишут что шум низкий :-)
Low output noise, very high power-supply rejection ratio (PSRR), and low dropout voltage make this series of devices ideal for most battery-operated handheld equipment.
Спасибо. Понятно, что ничего непонятно ((
Но я заказал через посредника оригинальные LP5907-1.5, значит, не зря это сделал.
В процессе оптимизации и доводки конструкции были внесены небольшие правки. Для лучшей повторяемости в стабилизаторе питания аналоговой части BD34352EKV рекомендую увеличить номиналы C44/49 до 33пФ и С47/51 до 220пФ, а номинал резистора R46/34 уменьшить до 100Ом.
Также рекомендую увеличить номинал С92/С65 до 4,7нФ, при этом лучше здесь применить не керамику np0, а именно пленку PPS (для версии с резисторным I-V лучше больше — 10нФ)
Добрый день, в начале статьи есть слова :
плата допускает установку самого топового чипа ROHM — bd34301ekv, но на текущий момент опытного образца на нем еще не собирал,
= удалось ли собрать/отслушать?
Пока еще в процессе сборки, в самом жирном исполнении.
Распаял на плате стабилизаторы.В параллельном стабилизаторе на выходе 2 вольта в обоих каналах.Подскажите методику проверки стабилизатора, в каком напраВлении копать.Транзисторы Q3, Q8 впаяны BC857BDW1T1G, остальные по списку bom из ЧиД.
Проверить монтаж и соответствие транзисторов схеме. Если брали в ЧиД перепроверить по маркировке, что транзисторы соответствуют! Укажите коды маркировки. Привести напряжение на опоре.
на опоре 2,4 вольта, в обоих стабах все одинаково, предполагаю что дело в деталях.
приведите коды маркировки транзисторов.
нашел упаковку и понял что лоханулся, на место Q5, Q10 впаял BC857BS.Спасибо.
измерения на космосе по -3дБ фильтра F5 pro балансный выход
и левый
звучит замечательно
измерения при апсемплинге 0-32х ( перемычка между 9-10 убранная )
Делюсь опытом отладки данного цапа с преобразователем ток-напряжение :
1. подборка транзисторов преобразователя ток напряжение подбирал все одинаковые 300...310 h21 причем по больше пары ставил в модулятор
2 по рекомендации автора попробовал снять конденсаторы 220 пф в преобразователе ток-напряжение, картина улучшилась. (вдруг у кого то будет также) фильтра стоят Ф5 про со срезом 70 кГц ( кстати кондеры 220пФ были розового цвета предположительно фирмы TDK рекомендую такие не применять в данном месте )
3 в места под фольговые резисторы неплохо так встает Wima FKP 220pF с межвыводом 5 мм, там меж центровое отверстий 6 мм кажется с ним в одном из каналов удалось неплохо снизить уровень четных гармоник но в другом канале был совершенно противоположный эффект удобно очистить эти отверстия от затекшего припоя и на ходу менять конденсаторы и смотреть может случится так что нужен будет один конденсатор а не два
так же выполнил рекомендации по доработке аналогового питальника и заменил керамику 4.7nF на PPS в преобразователе ток напряжение
Добрый вечер! Я понимаю, что этот проект для опытных, но может быть кто поможет. Запустил параллельный стабилизатор, на выходе в обоих каналах 1,2 Вольта. На U11 — 2,5 Вольта. Все детали покупал в Чип Дипе. Все проверил, электролиты не запаевал, светодиоды горят. Admin рекомендует для лучшей повторяемости внести изменения, это может помочь? Чувствую банально, что-то напутал! Какое напряжение должно быть на базах Q2,Q7 и Q6,Q11 ?
Добрый вечер!
1. Если паяли феном и паяльной пастой, для начала советую пройтись еще раз паяльником с канифолью, а после отмыть флюс. Он может быть токопроводящим.
2. Проверьте не замыкают ли танталы. Под них хорошо затекает паста или флюс от пасты при пайке и образует тонкую токопроводящую пленку.
Сам столкнулся с таким при сборке AH-D16.
А танталы правильно запаяли? У них штрих означает "+"
Вы в курсе что конденсаторы С17 С10 С 11 и С13 пленочные должны быть или это на пробу ?
С11, С19 и С13, С17 в ВОМ листе указаны керамика x7r.
В аналоге С11, С19 и С13, С17 однозначно лучше PPS пленка, у меня вообще керамики в аналоге нет,
на худой конец NP0 керамика, а x7r годится только для бюджетной комплектации.
Для проверки добавить временно электролит на выход стаба и проверить. Или же убрать керамику С13 / 17.
Светик LED1 пропаян?
Да, светится.
я бы пропаял еще раз Q3, 4, 5, 8, 9. Нижний вывод C43 пропаян? Q7 похоже верхний вывод не припаян и C17 проверьте.
Все пропаял, результат тот же, настерегает, что все одинаково в двух каналах! Может влиять падение напряжения на светодиодах на выходное напряжение? Попробовать другие светодиоды? Может этому стабилизатору нужна нагрузка для правильной работы? Я электролиты и чип ЦАПа не устанавливал.
Проверьте падение напряжения на R25, по идее должно быть около 1,2В, задавая ток для стабилизатора тока Q2 порядка 8 мА. Эталонное напряжение 2,5В с U11 поступает на дифкаскад Q5. На второй вход этого дифкаскада поступает часть выходного напряжения стабилизатора через делитель R29,R37. Так как напряжения на входах дифкаскада равны, то он выполняет функцию сравнения опорного и выходного напряжений и выдаёт управляющий сигнал на регулирующий элемент Q4,Q6. Если выходное напряжение стабилизатора отличается от требуемого, нужно проверить входное напряжение на источнике тока Q2, номиналы R29,R37, напряжения на выводах всех транзисторов, и дальше смотреть по результатам.
Сдаётся мне, C43 надо попробовать выпаять, он может шунтировать резистор R29 делителя. А также нужно проверить напряжение на C46 — должно быть 2,5В.
Конденсаторы С46, С43 и С48 уже выпаял, результат не изменился. Сейчас выходное напряжение в обоих каналах 2 Вольта. На выходе U11 — 2,5 Вольта, а вот на базах транзисторов U5.1, U5.2 и U10.1, U10.2 по 1 Вольту! На резисторе R31 со стороны дифкаскада тоже 1 Вольт. Получается, что дифкаскад работает правильно, но где-то потерялось 1,5 Вольта. Вечером все еще раз промерю.
Ну вот и видно, что раз на резисторе R31 всего 1 вольт эталонного напряжения, то и на выходе 1 вольт. Ищите, где теряется 1,5В на пути от U11 до R31.
Падение на R31, R32 должно быть близко к нулю. Может обрыв или уход номинала R31?
а что у вас на эммитерах транзисторов Q2 и Q7? Входные 9в не проседают? Там должно быть порядка 9в. Если все ок, проверьте еще раз номиналы резисторов может случайно не те попали?
у вас резисторы R27,28,32,41,42 и 44 на 1кОм вместо 100 Ом? По схеме 100 Ом. R34,46 220 Oм или все же 2,2кОм? По схеме 220 Ом!
Проверьте все с 4 значной маркировкой.
У одного производителя может быть 1кОм обозначаться у другого 100 Ом в зависимости от допуска, особенно если это bourns или rnd.
Сильно похоже на утекший или не правильно припаянный конденсатор С46, эти конденсаторы не любят нагрева и если феном перегреть запросто мог утечь.
как Андрей выше рекомендовал, подкиньте временно на выходы стаба электролиты микрофарад на 10.
И проверьте R33 хорошо ли он пропаян?
У меня не запускался модуль гальваноразвязки для аманеро. Со стаба выходили 3.3в но до микросхемы доходило всего 1.5в. Оказалось что вывод конденсатора в смд корпусе плохо припаялся к земляному пятаку на плате и висел одним выводом в воздухе. То ли он коротил то ли что но была после него утечка. Я его пропаял еще раз и все пошло сразу
Проверил все резисторы, все соответствует. При замыкании накоротко резистора R31, напряжение на базе транзистора Q5.2 поднимается до 2,5 Вольт, на выходе получается около 4 Вольт, на делителе R29, R37 — 1,8 Вольт. Смущает напряжение на выходе дифкаскада (база Q4). Плохо нет других транзисторных сборок на пробу, нужно заказывать и долго ждать.
Больше всего смущает относительно большой ток через резистор R31 (0,2 мА), из-за чего падает опорное напряжение на входе дифкаскада.
Попробуйте отключить R44 временно, нет ли влияния из соседнего плеча.
Может быть имеет смысл выпаять и снова запаять мелкие сборки BS, вполне возможно под ними «коротыш» или просто не пропаян какой то вывод. Я с ними в своё время намучился.
А транзисторы Q4, Q6 и Q5.1 у вас закрыты.
Если бы такое было в одном канале, но все одинаково в двух, чудеса! Вечером попробую разделить каналы, как Вы рекомендуете.
Там возможно во входных цепях одного из каналов где-то коротит и сажает общее опорное напряжение.
В двух потому что базы сборок в одной цепи, одна засаживает , утягивает за собой и второй канал, отпаять R32 или R44 и измерить, сразу станет понятно кто виноват. Или их оба отпаять и по очереди припаивать.
Не могут они своими токами базы так сильно просаживать напряжение, не те это транзисторы.
Я всех повел по ложному пути и сам три вечера занимался ерундой! Два дня назад Admin рекомендовал убрать керамику С13 / 17, я не предал этому значение. Вчера пробовал разделять каналы, заново перепаял транзисторные сборки, все еще раз проверял, ничего не помогло. Решил заказать новые сборки и заодно поменять керамику С13 / 17 на пленку. И произошло чудо! Без конденсаторов С13 / 17 на выходе стабилизаторов появилось напряжение 5 Вольт. С керамикой С13 / 17, видимо из-за обратной связи, стабилизаторы превращаются в генераторы. Всем спасибо за помощь.
А нагрузка была подключена к стабилизаторам? Может на ХХ быть не хорошо им.
Как можно отлаживать достаточно сложную конструкцию без осциллографа!?
Тут не важно есть нагрузка или нет, принципиально это мелкая емкость на выходе,
если проверять работу стаба, то либо вообще без выходных емкостей, если же с ними, и тогда ставить все по номиналу, а не одну из емкостей тем более, что керамическую.
Для устойчивой работы выходную емкость желательно ставить от 47мкф, а с обновленными номиналами от 10мкф.
Осциллограф есть, даже два. Но кто мог подумать, что такая маленькая емкость на выходе, даст такой результат. Рекомендуется чип ЦАПа устанавливать после проверки стабилизаторов питания. Соответственно без электролитов. Если на выходе данного стабилизатора будет только одна керамика (согласно ВОМ листа), то будут подобные проблемы !
Осциллографом мог сразу увидеть генерацию, легче было искать причину
обновил BOM, внес последние рекомендации, красным выделил изменения
А какие рекомендации по поводу C43, C46, C48? Тантал или керамика, все таки «параллельники» находятся непосредственно в аналоговых звуковых цепях. Может у кого-нибудь есть опыт по этим элементам?
Конечно тантал, керамики в аналоге делать нечего. Не знаю какие там посадочные места на плате, я бы поставил туда обычные аудио электролиты.
1210 — у меня стоит тантал
И еще рекомендация в питании клока лучше тоже ставить пленку
C33, C39 - ECPU1C224MA5 / ECPU1C474MA5, при этом C34, C40 не ставим или меняем тоже на пленку ECHU1C103JX5
AVX Audio F95 Series Solid Tantalum Electrolytic Capacitors are conformal coated chip capacitors that are designed for audio applications. They feature materials strictly selected to achieve a higher level of sound quality, providing a rich, clear sound in the bass register.
https://www.kyocera-avx.com/
Добрый день! Увеличил номиналы C44/49 до 33пФ и С47/51 до 220пФ, а номинал резистора R46/34 уменьшил до 100Ом. В один канал поставил пленку С14 — 1мкф ( С13 не установлен), на выходе появилась пила 300 кГц. Установил электролит С12, пила пропала, но осталась такая крякозабра. Без С14 с одним электролитом С12 все чисто, как можно победить эту хрень или в моем случае пленку С14 тоже не устанавливать ?
что за керамика и откуда в коррекции?
Np0 из Чип Дипа, может их ещё увеличить ?
А могут давать такой эффект дешёвые полимеры
Вопрос интересный, вполне могут, если на ВЧ емкость сильно падает.
Я применял и рекомендую ставить гибридные емкости, пробовал также полимеры kemet A750KS337M1EAAE018 и ничиконы на 270мкф 16в, со всеми никаких проблем не наблюдалось, просто по результату прослушивания полимеры понравились меньше.
Как вариант, можно увеличить C44/49 до 68пФ с ними попробовалась даже пленка на выходе, ставил С20 / С10 - wima MKS 6.8мкф, все было стабильно, да и по звуку мне это вариант очень понравился. У кого есть такая пленка рекомендую попробовать и отписать свои впечатления.
у меня при проверке стаба без электролитов C12/15 на выходе 4,75 вольта и пила на 235 кГц, с электролитом напряжение на выходе 4,95 вольта и генерации нет.
У меня с электролитами С12/С15 пила тоже пропадает, но остаётся синус на частоте 1,2 МГц с амплитудой 50 мВ, думаю оставить так.
Синус на частоте 1.2мгц разве не возбуд по вашему !? это такой же возбуд, только на очень высокой частоте.
Либо это какая-то помеха лезет, какой там быть не должно.
Единственный вариант, когда у меня пропадает этот ВЧ возбуд, это отсутствие конденсаторов С13/С17 и С14/С16 вообще, остаются только электролиты C15/C12. Причем, электролиты не полимерные, а обычные For Audio. C полимерами (дешевыми) присутствует вспышки (фото выше). При установке конденсаторов С13/С17 или С14/С16 (пробовал разные номиналы и пленку и керамику) сразу появляется возбуд. С запаянным чипом ЦАПа тоже самое. Заказал хорошие полимеры, жду.
Генерации в идеале быть не должно, проверьте номиналы керамики в коррекции, может напутали или подсунули вам не тот номинал. Как вариант еще попробуйте скажем увеличить ее номиналы в 1.5-2 раза и посмотреть, что изменится. Также не исключены вопросы к самой керамике, она должна быть нормальных производителей: kemet, murata, yageo. Если это бутафория из ЧиД, то попробуйте заменить, так как уже были проблемы на ровном месте у народа с керамикой из ЧиД.
Было немного времени вчера вечером, удалось специально добиться генерации путем кратного уменьшения R26 / R40, так что с учетом разной комплектации проблема действительно может проявляться.
Итого предлагаю увеличить номинал R26 / R40 до 47Ом, С44 и С49 установить номиналом 68пф (в случае, если проблема останется увеличить вплоть до 100пф),
ну и далее старая рекомендация С47/51 до 220пФ, а номинал резистора R46/34 уменьшить до 100Ом
Большое спасибо admin за его работу. Увеличил R26/R40 до 47Ом (С44 и С49 — 100пф). Пила без электролитов С15/С12 уменьшилась на порядок и составляет 4-6 мВ, после их установки вообще пропала. С керамикой С13/С17 появляется возбуд около 5 МГц. Установил пленку С13/С17 и С14/С16 все гладко, возбуда нет вообще. Так и оставлю.
Пила 4-6 мВ — это с пленкой 1мкФ и больше ничего или вообще без ничего на выходе?
Рано обрадовался! Пленку плохо пропаял ( чтобы легко потом выпаять) когда все хорошо пропаял, все ещё раз перемерил. С одной пленкой 1 мкФ
Вообще без ничего
С одним электролитом все чисто, с пленкой и элекролитом 1 мкф
а если убрать С43 / С48 ?
если попробовать как следует промыть плату!? вдруг флюс сильно проводящий а меняем нормальные детали
Интересно, только у меня такие проблемы? Может быть не все смотрели осцилографом и этот возбуд на мегагерцах у всех и нужно на это забить ?
Вообще это проблема… рост гармоник и искажений в сигнале точно будет.
ничего хорошего оно не даст , плата мне пришла, соберу посмотрю как будет.
Забивать не стоит, нужно разобраться с возбудом, так как с ним ЦАП может далее утомлять при прослушивании, может сказаться и на замерах.
Скорее всего, те кто ставил изначально гибридные емкости + пленку не сталкивались с проблемой. Остальные просто не смотрели. Например, только керамика 0.1 + электролит и у меня дают тоже генерацию. А если подобрать хорошо уставшую емкость с высоким ESR типа Nichicon FG, то картина еще хуже, чем у вас.
Пока моя рекомендация, чтобы стаб оставался устойчив совместно с пленкой, необходимо чтобы С15 / С12 имели хорошие высокочастотные свойства, т.е. чтобы их емкость на частотах в сотни килогерц оставалась в приемлемых показателях, была более 5-10мкФ к 1мГц. Из электролитов пока проверил красные carefine и а также обычные емкости от WURTH с ними генерации не фиксировал, а вот с Nichicon FG / Nichicon FW стабильно получаю генерацию. Удаление С43 / С48 помогает ее уменьшить, а в некоторых сочетаниях убрать.
Пока как промежуточный итог, в сочетании с пленкой рекомендую ставить гибрид EEHZA1V151P. Если ставим электролит, то действительно от пленки лучше отказаться иначе результат может получится разный. Керамику np0 вообще здесь применять не стоит ни в каких комбинациях.
У кого нет осциллографа, косвенным показателем звона можно считать увеличенное падение на R31. В норме оно не должно превышать 40мВ.
Выпаял С43/48 все изменилось в лучшую сторону! Теперь вообще без ничего на выходе все чисто, с одной пленкой 1 мкФ пила
С пленкой и электролитом все чисто но есть маленькие наводки
Ради интереса поставил С13/С17 керамика np0 0,1 мкФ, все равно все чисто! Неужели проблема была в моих танталах С43/С48? Чем их можно заменить ?
Заменять не надо, лучше вообще не ставить С43/С48.
Остаточная волна («маленькие наводки») все равно не то, если ткнуть щупом просто в землю, то «эти наводки» остаются или нет? Попробуйте разные емкости в С15 / С12, номинал в сторону увеличения любой лишь бы по габариту влазили. Но лучше найти именно гибридные EEHZA1V151P в С15 / С12.
EEHZA1V151P этот конденсаторы SMD, такие можно прилепить вместо выводных? По поводу "ткнуть щупом просто в землю" не понял? Замеры на фото сделаны при подключении щупов к выводам конденсатора С15 / С12 (щуп на + крокодил на -) . Ткнуть одним щупом в землю, а крокодил (второй щуп) не подключать никуда ?
Щуп и крокодил в земляной вывод С12 или С15.
Да EEHZA1V151P SMD, ноги отгибаем и ставим.
Семён Семеныч! А я искал выводные.
Подсоединил щуп и крокодил в земляной вывод С12/С15 наводок нет. Ещё заметил, что наводки (когда щуп подключен к +, а крокодил к минусу С12/С15) изменяются при перемещении провода щупа или самого осциллографа. А если коснуться рукой до транзисторов Q2/Q7, Q6/Q11 или электролитов С55/С62, С91/С96, то наводки пропадают.
А питаете вы от чего? выложите весь макет.
Бывают у цифровых осциллографов свои импульсные помехи на малых сигналах.
Если подключить к цифровым цепям питания никаких наводок нет! Такие наводки появляются только в питании ОУ +12 -12 Вольт и в питании аналоговых цепей чипа. Вечером пришлю фото всего макета.
Трансформаторы на аналог и цифру разные? Что наблюдается, если цап отключить от модуля питания и прозвонить выходные самого модуля питания?
Всю эту лишнюю «ботву» отключить, транспорт и т.д, оставить только плату ЦАП и источника питания, дабы не мешались, и не спалить нечаянно чего либо по неосторожности.
Замерить линии цифровых питаний +5, и перейти к измерению аналоговых питаний, во первых первичных выпрямителей и стабилизаторов. Там должно приходить на плату цапа +\- 15в и +8,5-9в на питание аналоговой части чипа цап. Для нормальной работы первичных стабов, на них должно падать примерно 6-7в на линиях +\-15 и 4-5В на линии +9, пульсации на них очень малы. Потребление по линии +9в, с установленным чипом Rohm примерно 150 мА. По линиям питания аналога, потребление зависит от выбранного типа схемы выхлопа, и обычно не превышает 50-100 ма. Исходя из этих токов и напряжений, должны быть рассчитаны обмотки трансформаторов. При рекомендованных Андреем номиналах и типах элементов, возбуждения на выходах параллельного стабилизатора +5, которые питают аналоговую часть чипа быть не должно, как впрочем и на остальных линиях питания схемы.
Для нормальной работы первичных стабов, на них должно падать примерно 6-7в на линиях +\-15 и 4-5В на линии +9в. Может быть с этим у меня и проблема. В рекомендациях к модулю питания написано -Для питания аналоговой части потребуются 3 независимые обмотки: 2 х ~15-18В для питания аналогового фильтра, 1 х 12в для питания аналоговых цепей платы ЦАП. Изначально на двух обмотках моего трансформатора было по 15 Вольт переменки. На выходе модуля питания ± 15 в под нагрузкой больше 60 мА были пульсации, я домотал обмотки до 18 Вольт, пульсации пропали. Может быть нужно ещё мотать? Хотя, при подключении осциллографа к контактам на разъмах питания платы ЦАПа ( с подключенной и работающей платой ЦАПа) пульсаций нет.
У D19 потребление по линии +9 в два раза выше чем у D16, поэтому могут быть просадки напряжения в первичном стабе, если трансформатор не рассчитан на такое потребление. На это надо обратить внимание, если есть проблемы, устранить, возможно домотать обмотку.
не уверен что вот так вот можно доматывать трансформатор обычным мгтф
Можно доматывать, будет нормально работать.
Меня терзают смутные сомнения! Во- первых, 50 Гц, если бы это были пульсации, было бы 100 Гц. Во- вторых, при переключении делителя на щупе на Х10 амплитуда наводки на экране увеличивается на порядок. В — третьих, при косании рукой в любом месте аналоговой земли, все наводки пропадают. И самое интересное, такие же наводки появляются если коснуться щупом и крокодилом аналоговой земли. Какой-то фон, может быть после заземления в корпусе все будет нормально ?
Похоже это наводки, которые ловит сам ослик, так как экранировка входных цепей у него нулевая, как и качество щупа.
Еще плохая идея запаивать транзисторы буфера в I-V и без самого ОУ, так можно спалить чип запросто.
Спасибо, что сказали про транзисторы.
Подробнее расписал рекомендации по емкостям, в BOM разделил строки и добавил рекомендации
«В качестве выходных емкостей С15 / С12 стабилизатора рекомендованы гибридные емкости Panasonic ZA / ZC серий, например EEHZA1V151P. Хоть эти емкости в SMD исполнении, но ничего страшного, ножки выравниваем и запаиваем в плату, как выводные.
В качестве эксперимента можно попробовать установить пленку номиналом не менее 6.8мкф, например, MKS2B046801M00JSSD. При этом С43 / С48 следует обязательно удалить, иначе вероятен звон стабилизатора.
Для лучшей повторяемости рекомендую увеличить номиналы: C44/49 до 68пФ и С47/51 до 1нФ, а номинал резистора R46/34 уменьшить до 100Ом.»
По остальным
C10, C20 в цепях референса - максимально качественные Audio Cap, выбираем на свой вкус (рекомендую elna cerafine / silmic ii / nichicon FG / KA), сильно влияют на итоговое звучание. Гибридные именно в этой позиции не самый лучший вариант.
Доброй ночи! Запустил свой ЦАП, звук очень детальный, в треках заслушенных «до дыр», открылись новые детали, там где раньше была «каша», теперь слышны отдельные инструменты. Однозначно лучше AH-D6. Из фильтров, на первом месте — фильтр с германиевым «выхлопом», мягкий, детальный, приятный звук, на втором месте — AD744+КП902, музыкальный, напоминает ламповый звук. А вот фильтр AH-F5 Pro не понравился, звук как будто с перегрузкой, много ВЧ. Когда все соберу в корпус, выложу в фотоальбом вместе с замерами.
вам бы взять ацп посмотреть как выглядят замеры я думаю ф5 вам не просто так кажутся такими. я запускал с ф5 только с ацп получилось нормально настроить преобразователи ток напряжение может это и ваш случай, и почему нет емкостей С8/С25?
Емкости едут, жду.
Добрый день! Интересно, как сильно влияет на звук Over Sampling? Можно ли его менять на лету? И нужно ли вообще его менять ?
Сам спросил, сам отвечу. Попробовал «на лету» замыкать контакты 9 и 10 разъема Config. Звук меняется, но непонятно в лучшую или худшую сторону. Может быть замеры что-то покажут.
Замеры вообще не показатель, при кратности пересчета 32x искажения будут в 2 раза выше. В статье замеры приводятся для кратности 16х. Такова особенность чипа, то же поведение и у PCM179х. Так на последней особенно при кратности пересчета 4х помехи начинаются уже с ЗЧ диапазона ~15кГц. Цифры лучше, а по отзывам пластиковый звук и т.д. Чем выше кратность пересчета, тем дальше смещается плотность помех по ВЧ диапазону и тем легче их отфильтровать аналоговым фильтром. На рохме 16х это не 4, но и на нем слушаются оба варианта немного по разному, я предпочитаю 32х, поэтому он выбран как значение по умолчанию, т.е. без джампера, хотя по замерам будет лучше 16х.
В статье написано: Контакт 9 — определяет стратегию выбора Over Sampling Rate: 0 — 32x / 1 — 16x, т. е. 32 когда джампер установлен, или это в новой прошивке наоборот?
Спасибо, что заметили, в статье старый вариант, для обновленной прошивки: 0 — 16x / 1 — 32x. Поправил статью.
продолжу тему генерации)
Решил проверить работу стабилизатора пока мс цап не запаяна.
Питание стаба от акб 7,7в, осцил — питание от акб
Напряжение на выходе стабильно 5,08в, на базах Q6 Q11 генерация 0,8мгц 0,8в р-р, на базах Q4 Q9 также только вид сигнала другой — ППППП -образный
Напряжение с ИОН стабильно.
На выходе - x7r 1 uF + 220uF nichicon KA, c47 — 220p, c44 — 33p, R34 -100
Удаление с43/48 не влияет не генерацию, меняется только форма сигнала
Установка с44-100р с47 — 330р не влияет на генерацию
Установка полимера на выход уменьшает размах волны генерации до 0,28в на базе Q6/11 но с ростом частоты до 2,5мгц
Установка с47 — 22n — полный штиль, все стабильно
Ставим согласно BOM пленку ECPU1C105MA5 + EEHZA1V151P, ну не надо пихать на выход электролиты и керамику
«Установка с47 — 22n — полный штиль, все стабильно» — можно поднять до 1нФ, выше уже совсем неадекватные величины
22н тумач — да, что было на столе плюс минус то и попробовал)
Сборка в процессе, пока проверяю все.
Но такая генерация мне не нравится. гарантий что она не начнется в закрытом корпусе при повышении температуры нет.
Попробую поиграть с Q5 Q3.
Q4 поставлю 860с сейчас стоит 856, но не думаю что дело в нем
Керамику x7r 1 uF хотя бы убрать
Добрый вечер! Сегодня решил прогнать свой новый ЦАП AH-D19 через RMAA. Обнаружил завал на ВЧ. Имею три разных сменных модуля, во всех трех модулях, в фильтрах установлены стандартные конденсаторы 1,5n и 2,2n. Если установить конденсаторы 1n и 1,5n соответственно (бессель, срез ~70кГц) завал можно устранить ?
24-bit, 96 kHz, -3дб
не вижу проблемы, это не завал, а небольшой спад 0.5Дб, это нормально для фильтра бесселя,
ну да с 1n и 1,5n будет спад меньше, я сам этот вариант предпочитаю
вы на чем проверяли? что за звуковуха?
E-MU 0204 внешняя. В фотоальбоме выложил замеры этой звуковой карты «на себя» (Выход с ЦАПа карты на вход АЦП карты)
я вот к чему это спрашивал к тому что спад начинает быть заметным за 50кГц по белому шуму. попробуйте на нем посмотреть что покажет звуковуха
А что это за программа ?
Генератор тут на форуме где то в софте визуализатор это REW
Добрый вечер! Несколько дней слушаю свой новый ЦАП, обнаружил сильный нагрев полимеров С12/С15 и электролитов С10/С20 в питании аналоговых цепей чипа ЦАП. Они греются сильнее чем сам чип ЦАПа, осциллографом проверил на возбуд, все чисто. Это нормально? У кого ешё греются эти конденсаторы ?
Это регулирующие транзисторы параллельного стаба Q2, Q6, Q7, Q11 нагревают полигоны к которым припаяны, и соответственно греют центральную часть платы, а с ними и окружающие элементы, нагрев тем больше, чем больше перепад напряжения между первичным стабилизатором на плате БП и этим параллельником. У меня с предварительного стаба приходит 8,5В, греется умеренно, больше 9В наверное не стоит подавать.
Спасибо, я на модуле питания AH-PW16 MAX v1.0 (резистором R42) накрутил почти 10 Вольт! Думал чем больше — тем лучше! Буду уменьшать до 8,5 Вольт.
а какой ток каждого канала? мерить на R24/38
Ток завист от падения на стабилитронах, у меня применялись красные с падением 1.6в.
Должен быть в диапазоне 45-60ма на канал, если выше, то рекомендуется поднять номиналы R25 / R39, чтобы не греть напрасно воздух (до 18-20Ом).
Да, это нормально, стаб параллельный.
люди добрые дайте гербера пожалуйста
Герберов в открытом доступе нет, есть платы у VKhrychikov.
а как достать гербера ?
развести плату, выгнать гербера
Автор проделал колоссальную работу, поделился схемой, бомом, разработал и предложил платы, помогает в настройке. Какие могут быть вопросы в этом плане? Ну, разве, денег еще должен выдавать собирателям цапа :) .
яб купил но я в украине :)
Доска объявлений:печатные платы AH-D19 Pro
Угу… И отсюда никак не переправить — посадят без разговоров, — не докажешь, что эта плата не для какого-нибудь квадрокоптера. Насколько я помню, у Андрея был доверенный человек на той стороне границы (в Польше вроде бы, но точно не помню) — может, у него есть, или можно договориться.
я без понятия кто там есть: )
Здравствуйте. AH-D19-PRO собран в макете.При испытании перед заселением в корпус вылезла неисправность.При работе временами начинают щелкать реле и следовательно пропадает звук, при этом на контроллере на 12ноге RMute также меняется напряжение.
Транспорт Charleston V3 стабильно работающий в другой конструкции.К Charleston дополнительно по входу AUX I2S подключен Bluetooth модуль, что интересно что при работе с этого входа AH-D19 работает без проблем.Пробовал также в slave mode с XMOS ustars — проблема аналогична.
Подскажите пожалуйста в каком направлении копать.
Попробуйте отключить CONTROL и проверить без него, 3-4 (CONNECT) поставить джемпер. Если проблема ушла, значит вопрос к конфигурации Charleston, если нет напишите в личку, когда покупалась плата, так как была отзывная по прошивке вначале. В первых версиях прошивки при измерении частоты МК пытался различать сетки 44/48, но как показала практика атмеги особенно из ЧиД имеют большую ошибку по частоте (для внутреннего генератор), что МК не может однозначно определить частоту LRCK и тогда вполне возможно такое поведение.
CONTROL отключил, на 3-4 поставил джампер -звук есть.Раньше оставлял на ночь цап включенным, утром включаю усь и звук есть.Прихожу вечером включаю цап усь звук то есть то нет и может совсем пропасть.В данной конфигурации Charleston в связке с AH-D6 всегда работал стабильно.Почему с проверенным годами XMOS ustars тоже временами а иногда и надолго пропадает звук.Погоняю несколько дней с отключенным CONTROL и джампером 3-4.
«напишите в личку, когда покупалась плата, так как была отзывная по прошивке вначале» — что любопытно, так это то, что ко мне из всех покупателей этой платы с «отзывной» прошивкой только один человек обратился за заменой прошивки.
Напоминаю что по согласованию с автором можно от меня тоже получить по почте (бесплатно) процессор, прошитый новой прошивкой на замену прежнего (снять прежний феном и запаять новый несложно).
у меня на D19max собранный на хз когда полученной плате и никаких проблем не показывает, похоже тут еще влияет сама атмега, если более качественная попадается, то работает. Честно говоря я и не слышал ни разу что б реле клацали.
По-моему, на max шла уже с самого начала новая, исправленная прошивка. Ну и да, сама атмега влияет.
возможно, не знаю что там за прошивка зашита, работает, а когда гибриды и пленку куда надо поставил, еще лучше заработало
После замены контроллера будет ясно в контроллере дело или нет.Автор обещал гуманитарную помощь.Плата приобреталась в январе феврале 2024. Когда отрубало звук надолго, я переключал в Charleston на другой вход, в моем случае к AUX I2S подключен Bluetooth модуль, и с этим входом звук был всегда и никогда не пропадал.При этом на плате AH-D19 вообще ничего не делал.Какие еще могут быть версии ?
сообщение ниже добавлено через 21 день :
Дней десять ждал почтовое отправление.Контроллер впаял с обновленной прошивкой.Прошла примерно неделя — полет нормальный.Спасибо Автору за тех поддержку.Так же спасибо Всем.
Возможно дело в шлейфах от транспорта к цап. Если китай.
Всем привет.
Тоже начал собирать этот цап.
Вот интересно кто ни будь сравнивал этот цап с фабричным?
Я сравнивал, но Вы же понимаете, что фабричный — фабричному рознь. Из всех тех, что я могу себе позволить (или, точнее, до 60 тыс. рублей), этот ЦАП все фабричные переиграл как тузик грелку. Полагаю, что много ещё из пользователей сравнивали.
Конечно понимаю.
Просто хочется оценить уровень аппарата опираясь на шкалу цен аудио производителей.
Хотя понимаю что его уровень в районе 250-600 тр.
Но хотелось бы подтверждения догадок.
Сам я не могу это проверить. Бюджет не позволяет))).
Ну не знаю насчёт 250 т.р. (и тоже не позволяет бюджет), но один товарищ, что послушал с полгода назад, рекомендовал упаковывать в корпус и предлагать за 120-150 т.р.
Думаю гораздо больше , раза в 2-3, Они же как делают, базовый аппарат цена 50, чуть чуть улучшили, морду подкрасили уже 100, еще конденсаторы чуть чуть добавили, уже 150 и тд.
А когда там все по уму до самых гнезд выходных, может и 400 и 500 быть запросто, а по факту сделан на 50, реальность и стоимость вещи специфические. Чаще всего рулит там маркетинг, внутри потому как не видно особо не заморачиваются, а снаружи фенечек красивых налепят, функций тоже напихают и готов охрененно дорогущий аппарат. Видели мы тут усилитель за 500, так там внутри стояли самые обычные дешевые джамиконы. Мы про цену в тысячах говорим .
Особого смысла сравнивать нет.
В точку. Полностью согласен.
а вы на каких компонентах собираете?) чтобы хоть как то говорить о сравнении надо выжимать все соки из схемотехники )))) этот цап звучит хорошо, когда хорошо его собирают.
Всё по максимуму. По возможности конечно.
И к стати, заменит интересный момент. Если ставить на каждое питание отдельный трансформатор со своим фильтром EMI то качество звука переходит на следующую ступень.
Недавно сделал так питание в CD проигрывателе. Конечно с соответствующей переделкой всего остального питания. Получилось 6 трансформаторов. ))) Просто восторг.
а по максимуму это что? вы вот в питание референса что ставите? в питание генераторов? в питание цифры?
Результат действительно сильно зависит от того из чего собрать и как, это не АКМ, чипы РОХМ еще более чувствительны к обвязке.
Будет время постараюсь подробнее расписать, что лучше применить и где.
Если кратко
1) Клоки следует ставить хорошие, а от керамики по этой линии лучше отказать вообще, как и в линиях аналога. Так по входу и выходу U16 (LP5907) ставим гибридные емкости (полимеры не ставим, они будут хуже), керамику убираем вообще. Еще лучше поставить пленку выводную типа WIma MKS от 2.2u до 6.8u.
Непосредственно блокировочные емкости С39 / С33 ставим PPS пленку. В модуле питания по линии питания клока на выход стаба ставим гибридную ёмкость.
2) Далее, что ставить в референс C20 / C18, из относительно доставаемой экзотики, хорошо показали ROE EK серии. Есть у них 220мкф, 6в. диаметром 8мм. С ухудшением можно ставить elna silmic 47мкФ / elna cerafine 100мкФ 10В, лучше старые, которые красные. Ну или что-то из nuichicon посмотреть, в общем тут простор для аудиофилов с реальным результатом.
С10 / С11 ставим пленку panasonic ECPU /ECHU серии от 10нф до 0.1мкФ.
3) Емкости на выходе параллельного стаба тоже здорово влияют на результат, как уже писал никаких классических электролитов здесь ставить нельзя, так как их ёмкость никакая на частотах под 100кГц. Ставим гибридные
или как варинат еще лучше приколхозить в места C12 / C15 пленку типа WIma MKS от 6.8u или аналоги, кроме этого важно в позициях С16 / С14 пленка панасоник серии ECHU на 1мкф + С17 / С13 также поменять на ECHU на 0.47-1мкф. При этом коррекция С47/51 до 1нф — 1.5нф, а номинал резистора R46/34 уменьшить до 100Ом. Контролируем результат, если что увеличиваем С47/51 до 1.5нф, должно хватать, чтобы не было генерации.
4) В качестве аналогового фильтра лучше применить супербалансный вариант AH-F3 Superb, ему звено IV-на оу не нужно. До выхода этого фильтра, были мысли обновить проект Pro до второй версии и добавить возможность ставить ОУ в DiP8 корпусах (как это сделано в AH-D19 MAX), но с учетом выхода AH-F3 Superb эти все оптимизации просто не нужны, ставим его и забываем про перебор ОУ.
И я о том же) что бы сравнивать рохм с чем нибудь нужно скурпулезно и тщательно его собрать и стоимость сборки такого цапа однозначно перевалит за 50+ и вот в таком виде он уже рвет по звуку довольно много цапов… Как отметил Андрей Фильтра очень важны и им нужно уделить внимания не меньше! Еще немало важно уделить внимание транспорту!
Вы имеете в виду какие стабилизаторы или какие конденсаторы.
По конденсаторам мои изыскания полностью совпадают с рекомендациями @admin.
Добавлю только очень интересный по звучанию вариант в аналоговые цепи nichicon ES + wima 0,1 + pps 10n.
По стабилизаторам. Все стабы на рассыпухе.
Вот думаю если есть интерес может написать статью здесь по апгрейду CD проигрывателя?
Статья еще как приветствуется!
Поддерживаю, было бы очень как интересно!
У меня почти все рекомендации соблюдены, реально замена полимеров на гибриды и пленку была заметна. Вообще керамики у меня не осталось, только в цепях питания управляющего процессора . ROE у меня серии EKS стоят, по сути тоже самое только в металле. Вот и получается, если сложить всю рассыпуху+ доставку это рассыпухи выйдет тысяч на 50-70, а маркетологи вполне могут из этого ЦАП сделать целую линейку аппаратов с разным ценовым диапазоном и мелкими изменениями.
Вот если бы собрать -допилить так же скурпулезно какой-то дорогой аппарат, ценой в 400-500 тыс, потом сравнить, было бы интересно, кто только его даст ковырять ....
Где брали ROE?
Или это из старых запасов
У меня из старых запасов только красные Керофайн и Дюблиеры.
Давно на ебае когда он еще был доступен у поляка. а сейчас только авито и на мешке искать.
Я на авито взял
Желательно в бакелитовом бордовом корпусе, серия ЕК или EKU (биполяр, бордовый, оранжевый или серый) Такие же точно выпускались еще под маркой Siemens. Делал думаю все тот же Roederstein. Отличие только в логотипе. Еще у этих старых электролитов есть одно свойство. Их емкость превышает заявленную от 40 до 100%. Это связанно думаю с тем, что емкость у электролитов падает с увеличением частоты.
Так же от Roederstein можно еще найти хорошую пленку. СерииERO KP1830, 1834 иMKP1837 (голубой корпус). Самой фирмы к сожалению как таковой нет. Теперь она является подразделением Vishay/Roederstein. Выпускается в черном корпусе с допусками ±1, 2.5 и 5%
Пленка KP1837 интереснее вимы ФКП будет
В части предположения: «Еще у этих старых электролитов есть одно свойство. Их емкость превышает заявленную от 40 до 100%.» следует заметить, что часто простейшие тестеры показывают завышенные значения емкости при измерении в старых конденсаторах из-за возросшего времени нарастания напряжения зарядки по причине внутренних утечек.
Кстати я тут нашел один ROE EK в бакелитовом корпусе в блоке управления двигателем КЕ3 от ауди 93 года, так вот там один такой стоит, сунул в прибор Е7-11 и емкость у него измерилась как 221мкф при сопротивлении 0.22ома, для конденсатора которому 30 лет очен хороший результат! я о них был худшего мнения, что они усыхают сильнее.
Они залитые, и если повреждений нет, то обычно не высыхают, были правда отдельные партии, где агдезия заливки и корпуса была плохая, те да высыхали
Были предположения что через сам бакелит они могут сохнуть.
Стояли в70х немецких приборах Бп и приемниках ROE EK в бакелитовом корпусе, еще по ныне все рабочие, ценители для звука говорят хороши.
… ценители для звука говорят хороши ...
говорят, что у них шикарные СЧ.
Себе поставил в D19 в питание фильтров ЕК 470/16 и в БП по аналоговым выходaм биполяры EKU 100/16. Напрямую не сравнивал еще с другими емкостями, но с этими не испытываю проблем во всем диапазоне НЧ-СЧ-ВЧ.
Вот еще пару замеров в пользу ROE EK/EKU ;-) Из тех что замерял, довольно хорошо себя чувствуют в плане емкости на высоких частотах.
А может кто то сравнивал конденсаторы Panasonic серии FR. Если их применить вместо полимеров. По паспорту у FR 10000 часов ресурс и малый esr. Так еще они электролиты и следовательно меньше шумят чем полимеры.
Panasonic серии FR
По ремонту много этой серии менял и ставил по дороже, и это ни как не аудио.
Есть небольшая сравнительная статья по электролитам отadmin-а с последующими обсуждениями.
Вот только не надо ставить Panasonic серии FR в позиции C12 / C15. В остальном для бюджетной сборки сгодится.
Они в бп очень даже хорошо идут, компьютерные на пример, вообще отлично, туда где долговечность и надежность важны. В аудио это ни к месту совсем. Мало того что избыточны они там, так еще и в звуке толку от них нет.
Нет, нет. Я даже не собирался ставить FR в аналоговые цепи питания. Просто хотел уточнить можно ли заменить без ущерба для качества звука полимеры на FR в питании цифровых цепей.
Я, например, в последнее время Panasonic FR применяю повсеместно в цифровом питании, но не на самой нагрузке, там полимер или гибрид, а во всех предыдущих каскадах питания. На нагрузке они будут значительно менее эффективны чем полимеры и гибриды поскольку у них ESR выше в несколько раз.
Можно, я и сам их часто применяю в цифре, например, по входу стабов. Ну а на выходе все же стараюсь ставить гибриды, где шумы критичны и импеданс, во второстепенных линиях (типа питания МК) в ход идут полимеры.
Отличные емкости в блоки питания компьютеров и другой подобной техники ставить. В телевизоры еще хорошо идут. Вот там они хорошо работают.
Интересно, а если построить ЦАП на двух чипах BD34352EKV в моно режиме. На много это прибавит в звуке или это того не стоит?
На мой взгляд для BD34352EKV толку мало, а вот у BD34302EKV заявили некий моно HD режим, вот там, возможно, будет смысл. Но цена… да еще за 2 чипа...
Да. На BD34302EKV-E2 конечно цена не гуманная.
BD34302EKV-E2 можно и один поставить. На первый взгляд он даже совпадает по ножкам.
Надо сначала обзавестись золотыми ушами что бы эту разницу услышать.
Может кто-то пробовал применить полистериновую (полистерол) пленку в аналоговых цепях? Например Siemens KP.
Хорошие ёмкости, иногда применяю если, есть в наличии нужные номиналы.
Мне нравится топология преобразователя ток — напряжение и фнч, применённая Виктором Корсаковым с ad1955, звучит, мне кажется, вполне неплохо...
https://www.google.com/url?sa=t&source=web&rct=j&o...
Это ещё вариант...
Здесь можно сказать I-V сток из даташита, если рассматривать активный I-V на ОУ, что на плате. Вариант, как у Виктора рассматривал и даже думал обновить версию, для этого предварительно даже сделал версию MAX с ним.
Вот только по итогу лучше всего получился «супербалансный» фильтр, где это звено на ОУ можно выкинуть, поэтому новая версия потеряла всякий смысл. В общем, собираем фильтрhttps://audiohobby.ru/articles/analogovyi-filtr-ah-f3-superb-dlja-cap-ov-ah-d16-pro-ah-d19-pro-s-balansnym-vyhodom.html, а про I-V на плате забываем. Кому не нравится КП902 на выходе, можно собрать иhttps://audiohobby.ru/articles/analogovyi-filtr-ah-f16-max-dlja-ah-d16-max7-s-balansnym-vyhodom.html
Корсаков, по-моему, выжал из 1955 всё (я имею в виду не ту трёхслойку, которую он публиковал на форуме, а «промышленную» версию, у меня она давно). Ну разве что можно было делать двойное моно, но вряд пара децибел С/Ш стОят того. Очень жаль, что его уже несколько лет не видно.
Проект очень интересный, поздравляю!!!
Как человек, один раз собравший цап с «нуля», понимаю, что это требует просто огромных усилий и времени!!!
Я не слышал раньше про эту фирму, скачал даташит на цап, разобрало любопытство, насколько звук их чипов достоверный и естественный… И намного — ли хуже измерения с резистором в i/u...
С уважением, Иван.
Отличный проект, мои поздравления! Как человек, который однажды собирал усилитель с «нуля», я прекрасно понимаю, какой это гигантский объем работы и внимания к деталям. Это внушает огромное уважение.
С вашим чипом DAC я раньше не сталкивался — из чистого любопытства сразу полез смотреть документацию. Очень интересно, насколько его звучание можно считать эталонно точным и органичным… И как его показатели в схеме с I/V-резистором будут на фоне более сложных решений.
Желаю проекту развития и удачи! С интересом слежу.
С уважением,
Александр.
Замеры смысла большого не несут, уж очень велик для младших чипов BD34352EKV разброс искажений в зависимости от экземпляра и партии, в закрытой ветке я их публиковал, не составляет труда показать цифры от самого удачного чипа. Но надо понимать BD34352EKV это отбраковка старшего BD34301EKV и тут как повезет, вендор не случайно указал вилку - THD+N типовой -112 dB и максимальный -97 dB
https://audiohobby.ru/articles/hi-end-cap-ah-d19-m...
В моей практике для BD34352EKV искажения варьируются в каналах от 0.00006% до 0.0012% (в количестве 0 не ошибся). Особенно кривая была первая партия с маузера, где почти все чипы попадались с искажениями под 0.0008%-0.0012% либо в одном из каналов (при удачном втором канале c THD < 0.0003%) или сразу в обоих. На слух разницы не слышно, по крайней мере я ее не слышу и никто из знакомых в слепом тесте уловить ее не смог. Тем не менее в случае неудачного чипа резисторный I-V позволяет иногда даже получить снижение искажений и я обычно этот вариант использую совместно со сменными фильтрами без общей ООС, что в сумме позволяет получать 0.001%, чего более чем достаточно для подобных решений. Для ровных чипов, чаще с резисторным I-V наблюдается рост искажений в 2-3 раза с 0.0002%->0.0006%, поэтому здесь я больше предпочитаю «супербалансные» фильтра типа AH-F3 superb, https://audiohobby.ru/articles/analogovyi-filtr-ah-f3-superb-dlja-cap-ov-ah-d16-pro-ah-d19-pro-s-balansnym-vyhodom.html