Аналоговый фильтр AH-F3 SuperB для ЦАП-ов AH-D16 Pro / AH-D19 Pro с балансным выходом

Это фильтр основан на базеAH-F3 Pro, при этом в нем применена идея «Superbal» ранее опубликованная в фильтреAH-F5 Superb
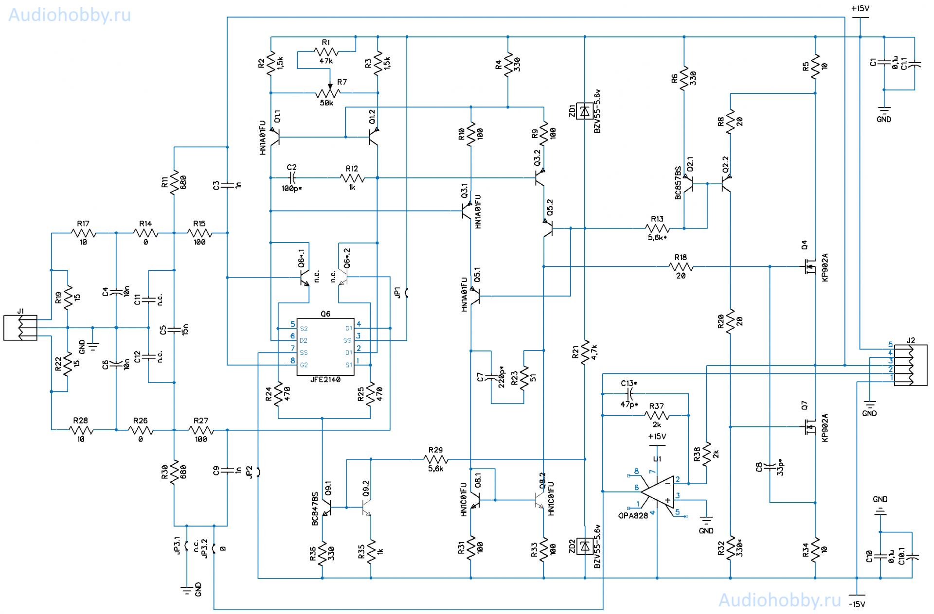
Схема фильтраAH-F3 SuperB
Данный вариант подойдет для ЦАП-овAH-D11 Pro / AH-D16Pro / AH-D17 Pro / AH-D19 Pro (при условии активного I-V на ОУ)

Если не предполагается подключения низкоомной нагрузки в качестве Q4 можно применить jfet транзистор: 2SK117BL, КП303Е,КП302Б(М)/КП302В(М)/КП302Г(М), транзистор источника тока Q7 меняем на биполярный типа BC550C. Цоколевку смотрим внимательно согласно документации на используемый jfet. При этом R6 уменьшаем до 220Ом, а далее уже резистором R13 стараемся обеспечить ток покоя в диапазоне от 6ма до 8ма. В случае замены КП902 (Q4) на биполярный, рекомендуется снизить номинал R18 до 20ОМ.
В качестве U1 лучше применить OPA828, допустимая замена в порядке ухудшения OPA1655, OPA1641, при этом, C7 лучше увеличить для них до 330пФ и в параллель R37 установить емкость 22пФ, отдельного посадочного места под нее нет, поэтому паяем бутербродом наR37.
Схема фильтра AH-F3 SuperB для ЦАП AH-D19 Pro
Основная схема, то ради чего и затевалась эта конструкция, балансный фильтр, который сочетает в себе сразу звено активного преобразования ток-напряжение и функцию фильтрации. Позволяет достичь совместно с D19 Pro не только великолепных показателей измерений, но и натурального слитного звучания и забыть о переборе ОУ в звене преобразования I-V.

Резисторы «I-V» (R22/R19) должны размещаться на плате ЦАП(на схеме они изображены для полноты картины в виде R22/R19 50Ом, дублировать их еще и в плате фильтра не следует). Хотя R22/R19с этим фильтром перестаю играть роль преобразователя I-V, но все еще нужны для задания необходимых режимов. Предлагаемый номинал в случае D19-ки 50ом (50Омдля версии на BD34352ekv / 33Ом для BD34301ekv), что подходит и для пассивного I-V.
Резисторы R14 / R26 лучше тоже перенести на плату ЦАП, а в самом фильтре установить перемычки в позицияхR14 / R26. Аналогично C12 / C11 лучше тоже перенести на плату ЦАП, если позволяет плата ЦАП (версии MAX это можно сделать, а в Pro нельзя). Так для AH-D19 Pro у вас должна быть выбрана "Схема фильтра, рис 4."
Для этой версии замены КП902на маломощные варианты не рекомендуется.
Схема фильтра AH-F3 SuperB для ЦАП AH-D12 Pro

Аналогично резисторы R22/R19 должны размещаться на плате ЦАП (на схеме они изображены для полноты картины в виде R22/R19 15Ом. Отдельного посадочного места под C13* нет, емкость следует установить «бутербродом» в параллель R37.
Для этой версии также замены КП902 на маломощные варианты не рекомендуется.
Установка данного варианта фильтра в ЦАП-ы с выходами по напряжению недопустима, также нельзя устанавливать в D19 Pro, если у Вас распаян I-V на ОУ.
Если используете сборки JFE2140, то перемычки JP1, JP2 должны быть замкнуты, они подключают защитные диоды.
Замеры искажений
Ниже приводятся замеры искажений предложенного варианта фильтра в ЦАП-е AH-D19 MAX наBD34352EKV для обоих каналов:

Спектр сигнала 1.08кГц, 0дб,176.4кГц (левый канал)
Спектр сигнала 1.08кГц,0дб,176.4кГц (правый канал)
Искажения второго канала получились выше, но это не вина фильтра, а такой попался чип BD34352EKV, надо понимать, что они являются отбраковкой старшей модели BD34301EKV, здесь попался довольно удачный чип. Иногда попадаются и оба канала кривых с уровнем искажений под 0.0008%.
Собрал пару таких. Трудятся в д12 очень синергично с ним спелись !
Собрал первый комплект для AH-D19 Max. Звук очень живой и мягкий но в тоже время басс собранный и четкий. ВЧ очень детальные. Ток покоя 18.4 и 18.9мА с резистором R13 5.6К. Позже попробую увеличить ток покоя до 25-30мА, но придется поставить другие радиаторы. С текущими нагрев до 54 градусов на макетке после часа работы.
В питании фильтров используются ROE EK 470/16V. В сигнальных цепях и ОС тонкопленка Panasonic 25ppm ± 0.1%.
Где можно купить платы на этот AH-F3 SuperB?
кВячеславу обратиться
Пояснил некоторые критичные моменты по сборке:
В случае замены КП902 (Q4) на биполярный, рекомендуется снизить номинал R18 до 20ОМ.
В качестве U1 лучше применить OPA828, допустимая замена в порядке ухудшения OPA1655, OPA1611, OPA1641 при этом, C7 лучше увеличить для них до 330пФ и в параллель R37 установить емкость 22пФ — 33пФ, отдельного посадочного места под нее не предусмотрено, поэтому паяем бутербродом на R37.
Кто ни будь знает, какая максимальная рабочая температура КП902? В документации нашел только диапазон температур окружающей среды от -45 до +85 градусов.
Читайте 2p902-kp902Предельные эксплуатационные данные
Очень интересная схема, буду разбираться, как она работает,
кто-то говорил на Вегалабе (в ветке «Повторяем цап Виктора Корсакова»), что цап " AH — D16 pro с выхлопом на полевиках" звучит лучше, чем цап Виктора Корсакова и Вадима Вязникова (и это при том, что звук цап Виктора очень даже неплохой, у меня даже весьма кривая копия его цап работает, как основной источник, мне нравится),
похоже, что имелась в виду схема именно эта...
Очень интересно изучать различные схемотехнические решения, а тем более пытаться повторить их!!!
А не собрать — ли мне ещё один цап, меня заинтересовал проект AH — D19...
С уважением, Иван.
Там человек именно AH-D16 PRO на ak4493 собирал и о нем написал, фильтра там старые должны быть, проще версия без «супербаланса»https://audiohobby.ru/articles/diskretnyi-modul-analogovogo-filtra-ah-f3-pro-v1-0.html
Ad1955 в схеме Виктора Корсакова с usb интерфейсом AH — TX1 с этого сайта звучит как очень хороший звук из 2000 — х годов, по крайней мере для формата 44,1/16 (у Виктора, наверное, Bolero, не знаю, что лучше, у меня никогда не было интерфейсов Bolero),
когда соберу ROHM AH — D19, сравню их, ни разу не слышал современные чипы, за исключением портативного es9270 и ещё магнитолы Kenwood KMM-BT208 на каком — то AK...
Подтверждаю. Был обладателем пилотного цапа на ad1955 и как раз в это то время собрал D7. На мой слух даже D7 играет на много интересней!
Здравствуйте, уважаемые радиолюбители!) По данному фильтру есть несколько вопросов:
1. Как подключить к выходу балансный усилитель? Чёт я не могу понять. В стандартном балансном подключении есть "+" "-" и земля.
2. Если баланс не нужен, то я джампер ставлю в положение 3.1 и не распаиваю U1 и R37,38? Верно?
3. Есть те, кто покупал конденсаторы входного фильтра на Алиэкспресс? Можете ссылку/ссылки скинуть, буду признателен. Не могу найти номинал 1.8n от Wima. Нашёл только Epcos.
Здравствуйте!
1. Балансный выход снимаете с балансных клемников на плате ЦАПа + земля -
2. Все верно, но фильтр в балансном варианте прекрасно работает и с небалансным входом усилителя. Я снимаю с балансных клемников + и землю и подаю на вход уся по rca
3. На счет epcos не подскажу, но сюда лучше все же wima fkp2 или еще лучше ero mkp1830, mkp1837, nsf/emz kp72a. Еще можно rifa evox/kemet pfr5
Если посмотреть нумерацию клеммника на схеме, то что имеем:
1 — минус 15В
2 — ??? (выход -)?
3 — выход +
4 — общий (земля)
5 — плюс 15В
да все верно.
1. -15в
2. — (холодный)
3. + (горячий)
4. общий
5. +15в
еще хочу испробовать в данном фильтре емкости styroflex от emz/nsf/siemens/koweg или какие попадутся данного типа, серия KS. Некоторые из них делались из медной фольги
Интересные конденсаторы. Ждём результат Ваших сравнений (если получится их раздобыть).
Что-то известно про mkp385 ? Оба имеет '(Revision: 01-Jan-2025)' .
vishay.com/docs/26017/mkp1837.pdfNot for New Designs — Alternative Device:vishay.com/docs/28174/mkp385.pdf
Я их не пробовал. Из улучшений нашел только два параметра более высокая устойчивость к влаге и увеличена максимально допустимая рабочая температура окружающей среды до 110-125°C.
К тому же маузер предлагает всего два номинала 100 и 110нФ с растром 5мм.
В чём суть джампера JP2? Смотрю он на плате есть, замкнут должен быть, правильно?
Если используете сборки JFE2140, то перемычки JP1, JP2 должны быть замкнуты, они подключают защитные диоды, которые внутри сборки.
Именно на них и собираю. Спасибо за информацию!