Дискретный модуль аналогового фильтра AH-F3 Pro v1.0

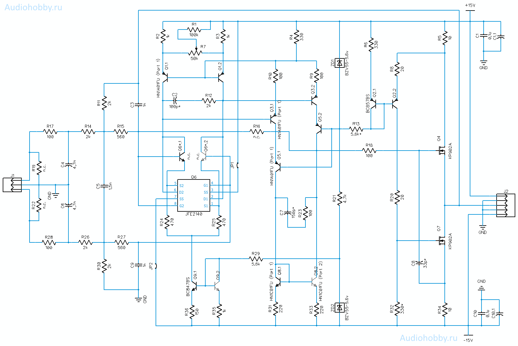
Также как и в AH-F7 Pro в качестве входной сборки дифференциального каскада была использована jfet сборка JFE2140, а в выходном каскаде полевые транзисторы КП902. Опционально плата допускает использование биполярных сборок в дифкаскаде.
Схема фильтра AH-F3 Pro v1.0
Данный вариант подойдет для ЦАП-ов AH-D3.1 / AH-D11 / AH-D16 / AH-D17 / AH-D19 (с I-V на ОУ)

Схема фильтра AH-F3 Pro для ЦАП-ов AH-D12 / AH-D9 / AH-D19 (с резисторным I-V)
В этом случае фильтр еще выполняет и функцию усиления с коэффициентом 10. Во вложении смотреть файлы с пометкой «k10».
Пользователи с рейтингом более 3 пунктов могут просмотреть скрытый текст
Вместо КП902 можно применить и биполярные транзисторы при этом R32 следует уменьшить до 220ом (дальнейшую установку тока покоя выполнить побором резистора R13). НожкиКП902 расположены «треуголником», так чтоплата допускает установку почти любых транзисторов, цоколевку смотрим сами.
Собрал за пару вечеров фильтр — очень доволен.
Слушаю сейчас на AH-D16pro. К сожалению, не умею опиcывать звук (кроме того, основной ЦАП мой — AH-D19pro, с другим почерком звука), но очень хорош. Большое спасибо автору за конструкцию! Рекомендую к повторению.
Выглядит вот так (возможно, ещё добавлю радиатор):
Как в сравнении с AH-F7 Pro?
Получше, поинтереснее.
Да, но тут и частота среза фильтра 70 кГц, вместо 46 по схеме у AH-F7 Pro v2. Поэтому не понятно что дает преимущество, фильтр или схемотехника выхлопа. Я, например, в своем AH-F7 Pro v2 изначально фильтр такой же сделал на 70 кГц.
Имеет ли смысл искать 2П, и с каким индексом лучше искать
Если правильно понимаю купить 6-8 шт, ( чтоб второй раз не ходить ) проверить работоспособность и ставить.
Андрей, подскажите плз круглые радиаторы где брали, или из чего они получились.
В качестве радиатора использовал накатные гайки M5, подсмотрел у Владимира Пушкова (в его фильтре на AD744+КП902А ),
https://aliexpress.ru/item/1005003846473714.html
Но эффективность их как радиатора невысока, при токе до 25ма годятся (в общем-то этого достаточно), но если хочется выставить выше, то придется пилить свои.
Лучше с индексом А. 2П гипотетически лучше, но на слух их не отличить, поэтому можно и КП. Можно просто поставить и не подбирать, но если делать бескомпромиссный вариант, то лучше на место Q4 отобрать с бОльшим начальным током стока.
На позицию С1, С10 что предпочтительней ?
ECHU1C104GX5 0,1 с али или WIMA MKP
WIMA MKP
Если же по максимому брать, то я даже предпочитаю вариант, на плате ЦАП ставить WIMA MKP (если на плате цап места предусмотрены), а на плате фильтра WIMA FKC/FKP (от 10нФ до 22нФ)
Это поэтому на фото в заголовке статьи стоит 0,01? Сразу заметил это и тоже думал над таким вариантом.
да
Здравствуйте, вижу на схеме предусмотрен резистор R16, я так понимаю через него можно организовать не полную ООС с УНа? или у него другое предназначение?
Собрал данные фильтра и F7 Pro v2 с входным фильтром 70 кГц, F-7 в сравнении с F-3 чуть менее детальные и обрезаны по самым краям звукового диапазона, F-7 на слух более «мягкие», у F-3 побольше «воздуха» и самых низких НЧ.
Все эти различия весьма небольшие, я бы даже сказал это не различия а особенности.
Хочу обратить внимание на рекомендацию admina по поводу тока покоя, все фильтра на транзисторах КП902 звучат лучше с током более 20мА!
Админу большая благодарность!
У меня в F7 Pro v2 со штатным резистором 5,6к ток покоя получился 25 мА. Сначала я туда поставил 4,7к и ток получился 30 мА, грелся прилично, и я решил поставить 5,6к.
Все зависит от порогового напряжения Vgs ваших экземпляров, а оно у КП902 от 0.6 до 3.5в попадается. С таким разбросом нельзя один для всех оптимальный номинал R13 указать, надо подбирать под те, что попались.
Я три пары фильтров собрал на КП902, и во всех ситуация с током покоя примерно одинаковая была, видимо «повезло»)
так тут сильно зависит от самой партии КП902, я взял сначала за 1991, а потом за 1992г, разброс в 2-3 раза между ними
Запустил фильтр, прослушивание «доставило». (сплошной восторг).
Первое впечатление после AH-F3 Pro, что AH-F5 Pro v2.0 в D16 как бы вообще не «играет»,
или наверное более правильно сказать что AH-F5 Pro v2.0 не раскрывает потенциал D16.
Только еще надо учесть разные настройки фильтра и то что трек для первого прослушивания был DSD.
Надо еще спокойно послушать,
Ток покоя выставил около 25 ма,
Имеет смысл поднять до 30 -35 ма ?
На мой слух, чем выше ток и больше нагрев, тем лучше звучат, в пределах разумного, конечно. Но надо обязательно контролировать стабы питания, падение на стабилизаторах питания фильтра должно быть минимум 3.5в, лучше более 4в. На F7 Pro уже такое проходил, народ начинает писать, что не звучит, а на проверку оказывается, что входное на стабах просело под нагрузкой ниже 16В, понятно, что о качестве звука, тогда говорить нельзя. Если совсем немного не хватает, то можно уменьшить номиналы резисторов в модуле питания перед и между основными банками.
К какому значению разумного стремиться исходя из вашего опыта ?
30-35ма и будут разумным выбором
Выставил около 32 ма, разница между каналами порядка 1 ма
на 902 х около 50 гр
на входе бп по14,6 в переменки
На 25 ма
Температура корпуса 902 около 45 гр ( если китайский пирометр не врет)
На входе платы бп по 14,6 переменного, как подлезть померить на входе стаба не демонтируя плату из корпуса не придумал.
По грубой прикидке меньше 18,5 не должно быть.
На банках в последнем ряду, надо сделать замер, чтобы точно понимать, какое напряжение на входе стаба. Там же еще резисторы перед и между банками, боюсь, что окажется меньше 18,5.
Оказалось 16, транс придется новый заказывать.
Спасибо за подсказку. Даже в голову не пришло проверить.
С тем же столкнулся недавно, в итоге пришлось доматывать 2 раза. Правда у меня транс с конским запасом по мощности, легко разбирается и витков мало на вольт.
Поставил новый транс на 18 вольт
с нагрузкой около 19 получилось.
Первое впечатление бас более упругий и детальный. И ощущение объема ( точнее пока не сформулировать ),
со старым трансом на верхах и средних было а сейчас во всем диапазоне.
Еще раз спасибо за конструкцию и рекомендации по настройке.
PS Главное правильно устроиться с питанием
У вас смотрю гибриды в питании клока, это хорошо, они шумят меньше полимеров. А на модуле питания смотрю в цифре полимер, попробуйте по линии клока поменять его тоже на гибрид, впечатления сообщите.
Какой конденсатор предпочтительнее в питание цифры?
По линии клока рекомендую ставить все гибридные, также там блокировочную керамику, тоже лучше менять на пленку. На питание буферов и IO чипа цап тоже гибриды желательно. В остальной части я вполне себе полимеры ставлю, при условии, что их валом в тумбочке.
Сейчас понятно, что можно было собрать «правильнее» и вероятно с лучшим звучанием.
Но пока сильно желание «закрыть капот» и не мешать девайсу играть.
Разбирать, поднимать платы и менять конденсатор пока сил моральных нет.
В текущей конфигурации играет на мой ух очень хорошо.
В моем случае если менять конденсатор в питании клока то наверное и mems генераторы тоже имхо менять
Но это уже другая история, не про фильтр.
Еще раз спасибо за отличную разработку и поддержку по сборке и настройке.
Приветствую, подскажите, если вместо оригинальных сборок HN1C01FU /HN1A01FU использовать BCM847BS / BCM857BS номиналы сопротивлений остаются те же? Не получается выставить ток покоя, на одной сборке он почти ноль, на второй переваливает за 100мА.
Номиналы сопротивлений остаются те же.
Не получается выставить ток покоя, на одной сборке он почти ноль, на второй переваливает за 100мА. — такого обычно не бывает, у вас или ошибка в монтаже… или ставите совершенно неподходящие сборки типа BC847BPN, или неисправные, или откровенные китайские фейки
«на одной сборке он почти ноль, на второй переваливает за 100мА» — для начала уточните о каких именно сборках идет речь с указанием меток на схеме!
Сорри за саморекламу, но проще у меня оригинальные HN1C01FU /HN1A01FU купить (запас есть) - стоят копейки, и сомнений не будет.
Сочтите за рекламу, заведомо подходящие рабочие детали сохранят много времени и нервов.
Поставил нормальные отVKhrychikovи сразу все заработало, после бессмысленно потраченного времени на разборки с «левинзоном»
Поставил HN1C01FU /HN1A01FU, появился адекватный ток покоя. Подстроил до 30-34 мА, значения R13 получились 3кОм и 6.2кОм. Спасибо за помощь.
Отлично, спасибо за информацию. Супруга сидит рядом и сообщает, что рада что помогла )