Дискретный модуль аналогового фильтра AH-F5 SuperB с балансным выходом

Фильтр AH-F5 SuperB является дальнейшим развитием фильтраAH-F5 Pro
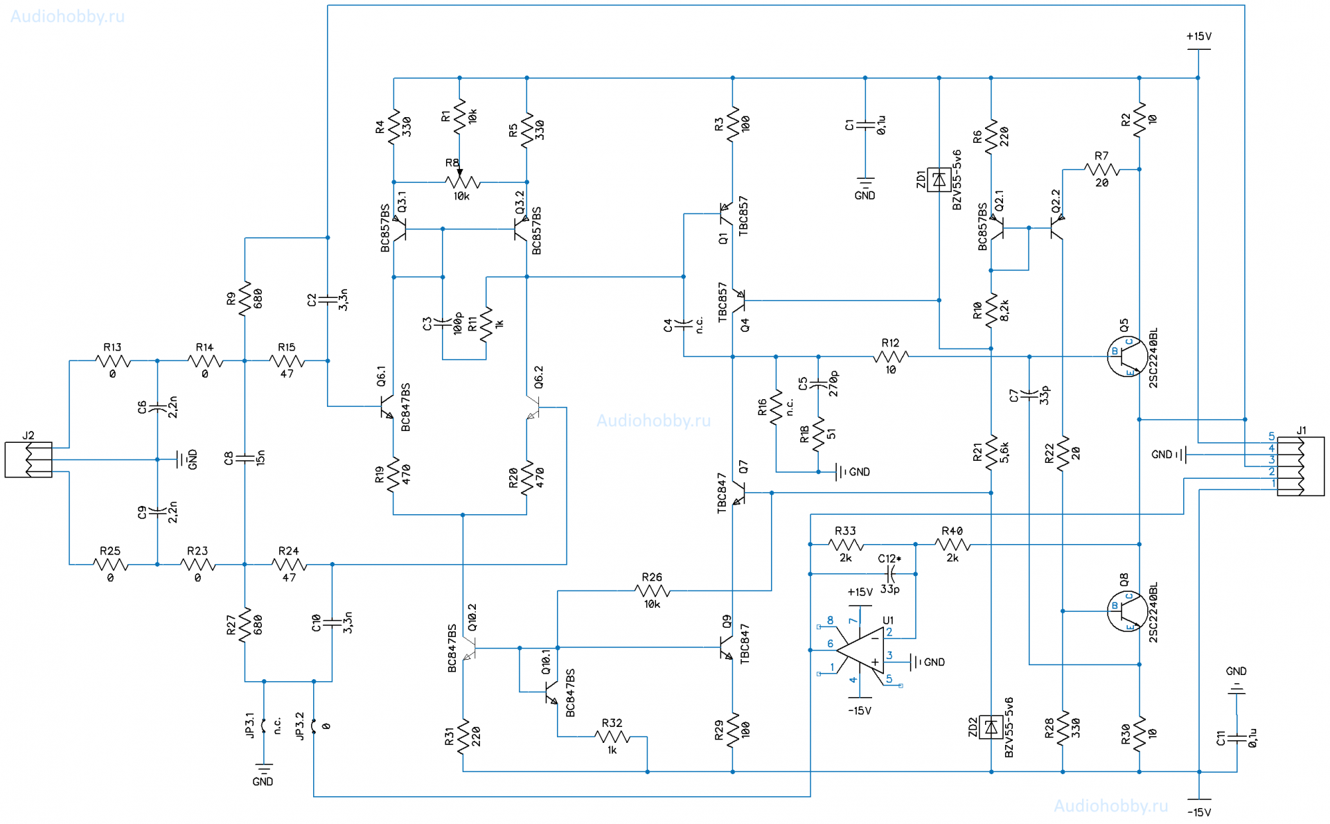
Схема фильтраAH-F5 SuperB
Данный вариант подойдет для ЦАП-ов AH-D3.1 /AH-D6 Pro/ AH-D11 Pro / AH-D16Pro/ AH-D17Pro/ AH-D19 (при условии активного I-V на ОУ)

рис 1.
Фильтр бесселевского типа с частотой среза ~ 70кГц
Добавление дополнительного ОУ U1 позволило простыми мерами реализовать балансный выход.При этом установив джампер в положение JP3.2 возникла возможность практически идеально сбалансировать дифкаскад основного фильтра.
Идея подробно была описана Дугласом Селфом (его название «Superbal»), а изобретена Тедом Флетчером. Решение гарантирует идентичное сопротивление для обоих входов, прямого и инвертирующего. Особенно это актуально для источников с не нулевым выходным сопротивлением, например в конструкциях с токовыми ЦАП и с I-V на резисторе, так как гарантирует, что CMRR не будет деградировать из-за неравной нагрузки. Но при установке джампера JP3 в положение JP3.2, есть и недостаток, выходной уровень станет вдвое меньше (-6 дБ) из-за дополнительно обратной связи через U1.
1) Если не требуется балансный выход, то можно установить джампер JP3 в положение JP3.1, при этом U1 c R33/R40 вообще не распаивать, в этом случае схема будет эквивалентнаAH-F5 Pro
2) Как вариант можно также сохранить JP3 в положение JP3.1, но при этом распаять U1 для реализации балансного выхода. Требования к U1 в данном случае будут минимальны, ставим любой приличный ОУ на свой вкус. Схема соответствует рис 1.
3) Для случая «супербалансной» реализации, перемычку JP3 ставим в положение JP3.2. Чтобы не потерять уровень предлагается также изменить и номиналы фильтра, обеспечив необходимое усиление. Так как требования к ОУ в этом случае значительно выше, то в качестве U1 предлагаю использовать OPA828 (Возможная замена OPA1655). Схема в этом случае примет следующий вид (рис. 2).

рис 2.
Частота среза представленной на рисунке (рис 2.) супербалансной версии фильтра ~60кГц
Схема фильтра AH-F5 SuperB для ЦАП-ов AH-D12 / AH-D9 / AH-D19
Для случая с I-V на резисторе

Частота среза этой версии фильтра ~74кГц
Схема фильтра AH-F5 SuperB для AH-D8 Pro

Отдельного позиционного места под C12* на плате нет, поэтому ставим его «бутербродом» на R33. Ток покоя для применения фильтра совместно с D8 Pro рекомендуется выставить в диапазоне 8-10мА. Применение Jfet в качестве Q5 для этого случая не рекомендовано, применять следует биполярные транзисторы.
Печатная плата

Также на выходе вместо Q5 можно применить jfet транзисторы. Отличные результаты были получены с 2SK117BL, КП303Е,КП302Б(М)/КП302В(М)/КП302Г(М),транзистор источника тока Q8 не трогаем. Цоколевку смотрим внимательно согласно документации на используемый jfet, отечественные КП ставятся прекрасно в плату, вывод корпуса (если использован 4-выводной) можно подключить к земле или откусить.
Рекомендуемый ток покоя 6-10ма.
При использовании транзисторов в to126 корпусе с входной емкостью более 10пф может потребоваться дополнительная коррекция — С44 номиналом от 15пф до 33пф.
По согласованию с автором платы конструкцииможно приобрести
Обновил номиналы для соответствия варианту фильтра в ah-d6 про, рис2. Кто собрал раннюю версию AH-F5 Pro можно тоже обновить номиналы согласно первой схеме.
R14, 23 — 2К, 1000пф, 1500пф бессель 70 кгц
R14, 23 — 1К, 1000пф, 1500пф бессель 60 кгц в AH-F5 Pro не ставить ?
на плате AH-F5 Pro нет U1, поэтому ему соответствует рис1., дальнейшие варианты схемы к нему отношения не имеют и возможны только в AH-F5 SuperB
Спасибо, невнимательно прочел.
Хочу выжать максимум с данной схемы, для этого планирую заменить транзисторные сборки Q2,Q3,Q6,Q10 на тошыбовские. Резисторы 9, 13, 14, 15, 19, 20, 23, 24, 25, 30 установить тонкопленочные. Конденсаторы С6, С9 PPS. Какие транзисторы в качестве Q5 можно применить от лучшего к худшему? Может ещё что-то можно применить более качественное для улучшения звука? Использоваться будет с AH-D6 Pro.
Уважаемый Автор, поделитесь, пожалуйста, герберами.
Выложил герберы и BOM под версию для ЦАП-ов AH-D6 Pro / AH-D16 Pro. Обновил номиналы коррекции на схеме, C3 = 150пф / R11 = 1кОм, C5 = 330пф / R18 = 47Ом
Фильтр для AH-D12 так же можно использовать для TDA1541?
Весь цимес это работа с дифференциальным выходом. Лучше, если это выход по напряжению.
Приколхозить теоретически можно и к TDA1541, но супербаланс для нее, как пятое колесо в телеге.
Выложил схему фильтра AH-F5 SuperB для AH-D8 Pro