Мал да удал или ЦАП AH-D8 Pro v3.0 на es9039q2m

В основе устройства лежит новый чип ES9039Q2M с динамическим диапазоном до 130 дБ и поддержкой PCM 32 бит/768 кГц и DSD512. Отличительной особенностью ES9039Q2M от предыдущих ЦАП-ов ESS Technology — наличие аппаратного режима управления, что позволяет избежать использования микроконтроллера.
Характеристики AH-D8 PRO:
- ЦАП: ESS ES9039Q2M
- Динамический диапазон: 130 дБ
- Искажения: < 0.0001% (на частоте 1кГц, при нагрузке > 1кОм)
- Поддержка форматов: PCM 32 бит/768 кГц / DSD64 — DSD512
- Вход I2S (cинхронный или асинхронный)
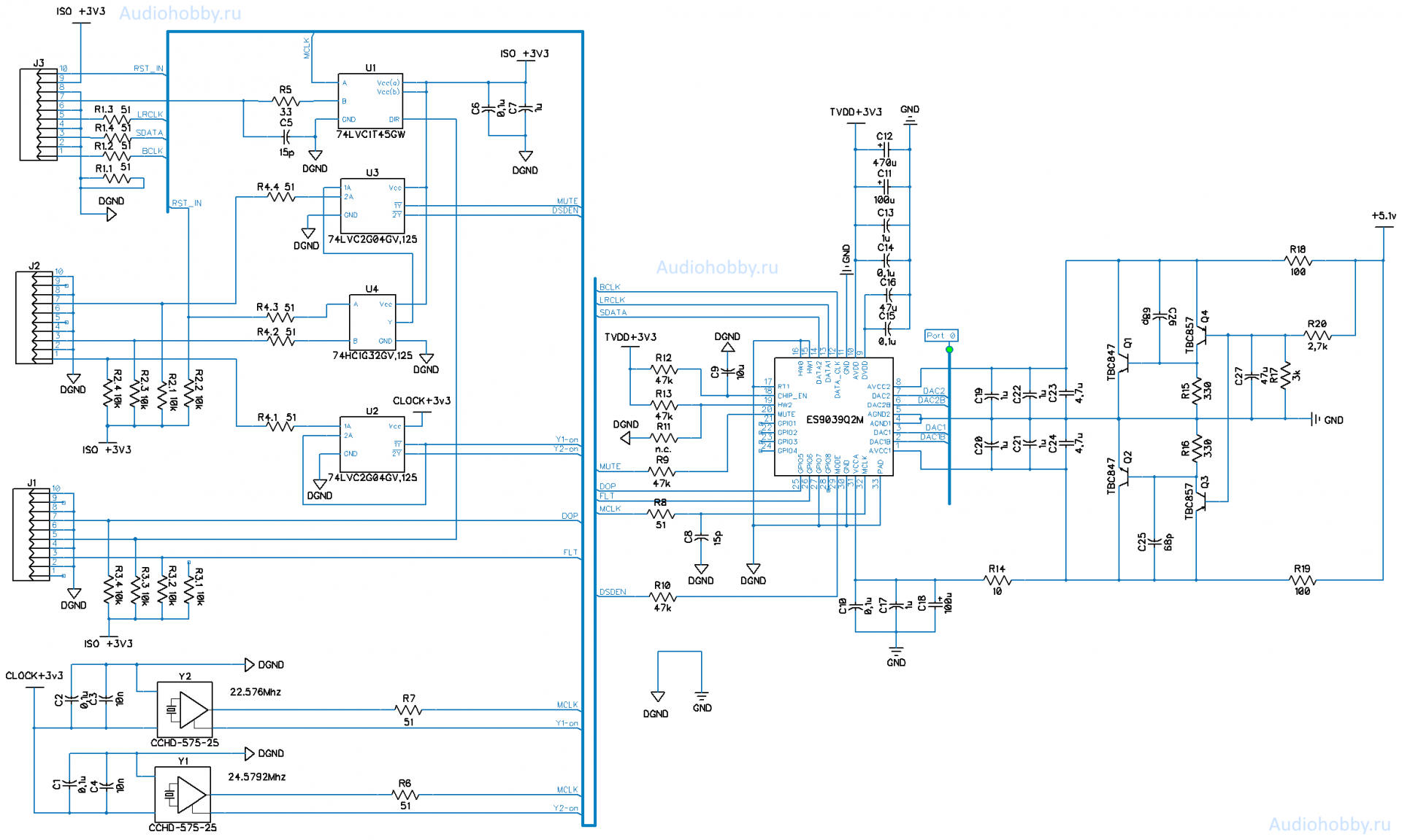
Схема AH-D8 PRO

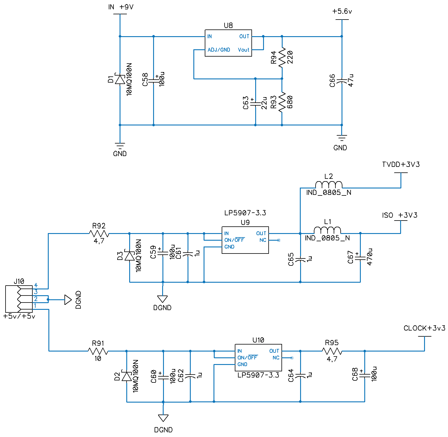
Для питания цепей AVCC1/2 применяются «стабилизаторы Назара». На их выходе рекомендовано применение пленочных емкостей.Минимальный их набор -1мкф ECPU1C105MA5 + 4.7мкф wima MKS (или аналоги). В роли первичного стабилизатора для этих линий применяется LT1117 (LM1117 на схеме U8), на его выходе в качестве C66 предлагается применить танталовый конденсатор.
По умолчанию схема приводится для синхронного режима работы ES9038Q2m.

Для питания тактовых генераторов и линии AVDD применяются низкошумящие LDO стабилизаторы LP5907-3.3. Так как питание цифровой частиES9039Q2M формирутеся внутренним LDO изAVDD, то это создает излишние помехи по линии AVDD. Для борьбы с этим негативным явлением, предлагается в качестве С11 гибридную емкость (panasonic серии ZA), которой в параллель рекомендуется установить полимер С12 с максимально низким ESR номиналом от 100мкф и до 470мкф.
Есть также альтернативный подход, но который выходит за рамки рекомендаций ESS для es9039q2m, тот кто решит пойти по этому пути действует на свой страх и риск, автор не несет ответственность за возможную порчу вашего чипа.

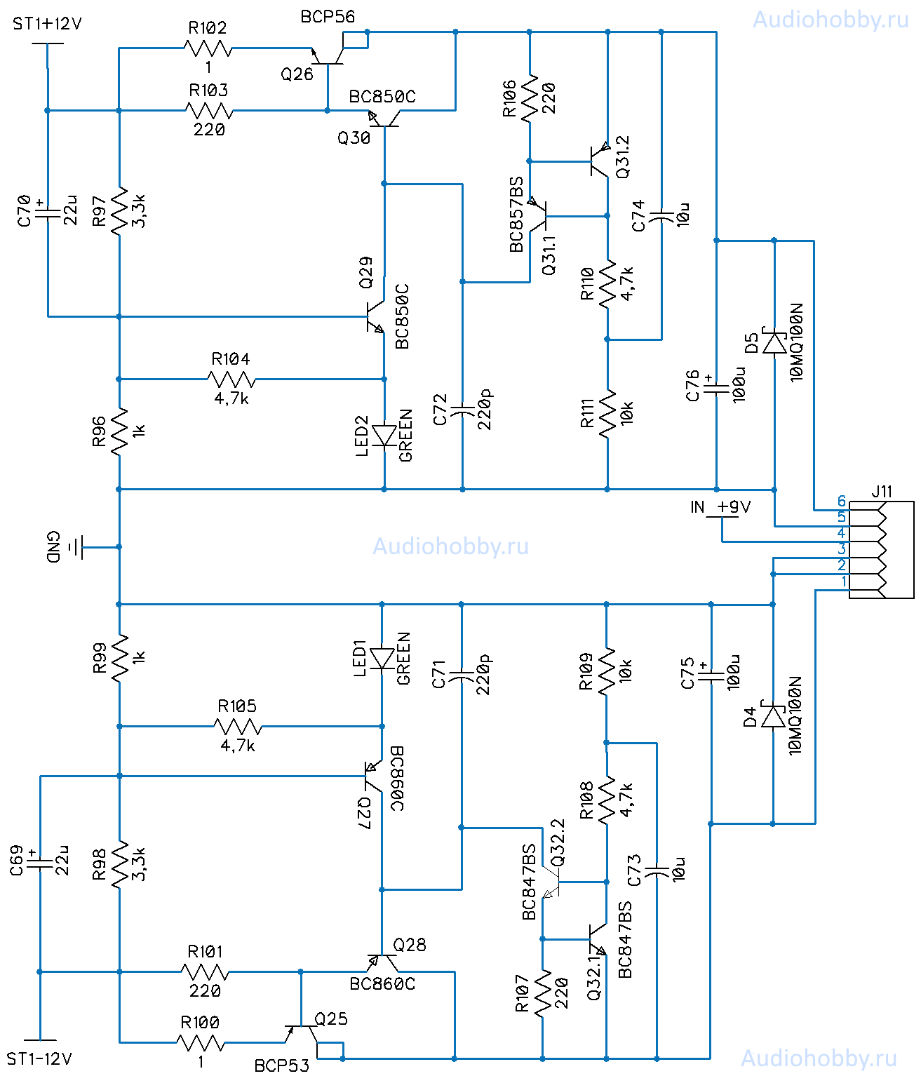
Для питания аналогового фильтра в конструкции применен дискретный стабилизатор, который хорошо знаком по модулям питания AH-PW16 PRO/MAX.
Стабилизатор питания аналогового фильтра допускает применение на выход емкостей номиналом от 4,7мкф и выше. Возможность использовать столь малый номинал позволяет в место электролитических емкостей на выходе (C48/C52, C49/C53) установить пленку, наилучшие результат мной был получен с применением kemet серии R82 yноминалом 4.7мкф в сочетании c 1мкф ECPU1C105MA5.
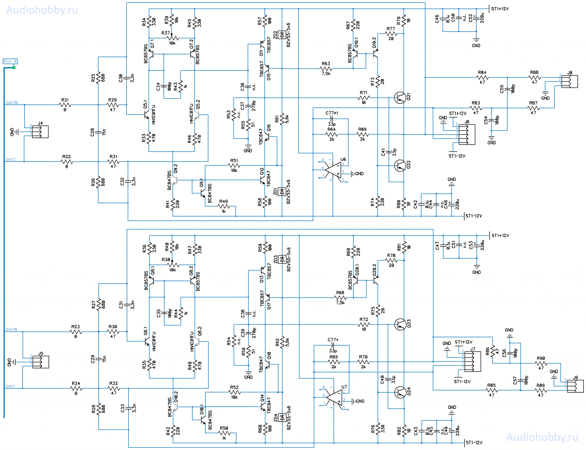
Аналоговый фильтр
В качестве штатного аналогового фильтра применяется дискретная схема AH-F5 Superb.Схема дополнительно была оптимизирована для для применения с токовыми выходамиES9039Q2M.

Также плата D8 Pro допускает применение сменных фильтров, в качестве максимально качественного варианта предлагается применять AH-F16 MAX в модификации для AH-D8 Pro.
Замеры искажений
Ниже приведу замеры искажений при использовании сменного дискретного фильтра AH-F16 MAX в верcии для AH-D8.

1.08кГц, 0Дб
Для получения таких низких шумов использовалось балансное подключение к АЦП, а в место ПК использовался ноутбук.
Полезные ссылки
Сменный фильтр AH-F16 MAX в модификации для AH-D8 Pro
Сменный фильтр AH-F5 Superb в модификации для AH-D8 Pro (повторяет фильтр на плате ЦАП)
Отличная очень компактная не дорогая версия, детали все бюджетные не требуется прошивка, может соберу добавлю его в корпус УНЧ тоже послушаю.
Поздравляю с новым проектом!
Давно смотрю на этот чип, а тут такое...
Отлично. Будем делать.
Ждем конструкцию на 9039PRO ;)
«Искажения: < 0.00012% (на частоте 1кГц, при нагрузке > 1кОм)»
Означает ли это, что ЦАП в режиме выхода по напряжению?
Нет, не означает. Фильтра можно любые поставить и использовать как в токовом режиме, так и по напряжению. Собственные искажения чипа в токовом режиме не превышают 0.00006%, дальше уже вклад фильтра, номиналы резисторов ООС приходится выбирать порядка 680-820Ом, а это уже нагрузка на выходной каскад. Штатно на плате предусмотрен фильтр AH-F5 Superb, который работает в режиме токового преобразователя. Конечно, можно его собрать (как для версии AH-D6 про) как для выхода по напряжению, но тогда THD получаются на 2 порядка больше 0.01%-0.006%.
Спектры опубликую в течение недели, там все замечательно.
Привет! Вчера со стоковым фильтром остановился на 750 Ом. Выход получился 1,97 Vrms.
Спасибо! И еще, у меня получилось рассеивание аж 300mW на Q1/Q2. Или я ошибаюсь? Назароские стабы конечно хороши, но Вы не пробовали уже довольно распространенные LT3042?
На схеме 5.6v остались от 4493, при указанном делителе на выходе LM1117 - 5.1в, с указанными номиналом 51 выходит 110мВт на каждый транзистор. Но вы правды, тут должны быть резисторы по 100Ом.
Поправил номиналы в схеме, и выложил чемпионский замер. Замеры со штатным фильтром будут позже.
Чип красиво измеряется благодаря thd компенсации, которая вкл по умолчанию. Ну и естественно, констуктиву в целом.
Да с такими параметрами можно его использовать в качестве эталона в место генератора «Виктора». Что касается звучания, то довольно неплохо, но хорошие реализации AK4497 / AK4498 или BD34352EKV / BD34301EKV пока мне нравятся больше, хотя такими спектрами порадовать не могут.
Мобильному ESS удалось выдать довольно высокий уровень при очень бюджетной обвязке, при этом сильное улучшение обвязки не сказывается особо на субъективном восприятии качества звучания. В этом плане конкуренты от AKM или ROHM более отзывчивы к реализации. Интересно как покажет полная версия ES9039 PRO.
В даташите указано: в регистрах THD С2 и THD C3 по умолчанию записаны 0. И есть небольшой пункт по поводу функции THD Compensation, там сказано: Для лучших результатов производите подбор коэффициентов на готовом конкретном устройстве. Насколько я понимаю нужен софт от ESS, подходящий АЦП. И после проведения измерений получим коэффициенты, которые можно записать в данные регистры.
У вас есть достоверная инфа о том, что если коэффициенты не записывать в регистры, то используется что то усредненное от ESS? или мы о разных вещах ?? Я к тому что функция подавления заявлена, да.. Но возможно она не задействована никак сейчас в данном исполнении....
THD Compensation is always enabled, but if register values are zero, it wilbe bypassed.
Вроде все однозначно описано. Стр17 даташита.
Менять можно огромное количество разных настроек. Все описано там же.
Хорошо, я читал даташит новее там такой же фразы нет, которую вы привели..
Но если дословно перевести то что вы указали: THD Compensation всегда включена, но если установлены нулевые значения коэффициентов, то тогда будет пропущена(не будет использоваться).
Смотрим дальше. Коэффициенты по дефолту все 0, как указано дальше в таблице регистров.
Получается результаты измерений получены без использования этой фичи, а вы пишете " красиво измеряется благодаря thd компенсации". Но она же получается не использовалась в данном случае.
Может мы смотрим разные даташиты
На вашем же скриншоте верхняя строчка. В ней указаны дефолтные значения 16'd0 - 16 битное десятичное число = 0
Вот и получился у меня вывод. THD compensation не используется если самому не записать что ни будь в данные регистры.
«Для борьбы с этим негативым явлением, предлагается в качестве С11 гибридную емкость (panasonic серии ZA), которой в параллель рекомендуется установить полимер С12 с максимально низким ESR.»
У 100мкФ Panasonic ZA ESR=30 миллиом, а у полимерного электролита 470мк ESR будет порядка 6 миллиом.
Нужен ли здесь ZA (при его в 5 раз меньшей емкости и в 5 раз большем ESR), если почти весь ток будет течь через полимерный электролит?
Нужен, потому что полимеры можно ставить разные, а панасоник ZA гарантирует нужные здесь свойства в ВЧ диапазоне от 100кГц. Как показала практика замеров емкости некоторых полимеров на частоте 100кГц, не все они одинаково полезны.
ZA также следует ставить по линии питания тактовых генераторов, так как шумят они тоже меньше многих полимеров.
А что это за свойства ZA которых нет у полимеров? Гибридные доступны на большее напряжение, но в данном случае это не важно.
Я как то пытал в стабе аналога AH-D16 разные емкости (по реакции на скачек нагрузки). Полимер Kemet 560мк слабо отличался от ZA — без доп. шунтов из PPS оба примерно одинаково звенели. Звон уменьшался при предельном сокращении длины выводов.
У простых полимеров, не гибридов, выше ток утечки.
У Panasonic OS-CON 16SEPC220MD leakage current 500 μA.
У гибрида Panasonic EEHZA1E221P DC leakage current I ≦ 0.01 CV or 3 (μA) After 2 minutes (whichever is greater).
Так гибридный предлагается автором не вместо, а впараллель с полимерным. Т.е. утечка будет в любом случае. Да и не влияет она ни на что на выходе стаба. И сама утечка у полимерных не такая большая. Только что измерил у первого попавшегося выпаянного из материнки 560мк 6.3V. Утечка 1.5-2мкА при напряжении 5 вольт.
У меня довольно много полимерных емкостей с распая материнских плат, это в основном Тайвань (от APAQ, много 560мкф 6.3в) или noname Китай больших номинлов. Что касается емкости, у этих полимеров спад начинался уже с 100кГц, в то время как для ZA тот же показометр (для номиналов 10мкф) наоборот показывал рост номинала, но это его особенность. Реальные замеры на помехе 5Мгц и 10Мгц, все еще показывали остаточную ёмкость и хоть какую-то фильтрацию помехи для ZA, и практически полное отсутствие остаточной емкости у измеряемых полимеров на этих частотах. Но вообще по задумке я 2 х ZA планировал ставить, 2 в параллель, чтобы как раз снизить ESR. Но и совместно с полимером показалось неплохо, использование же только полимеров APAQ, не понравилось в первую очередь на слух.
Также применим вариант использования ZA совместно с LOW ESR электролитом, пробовал Nippon Chemi-Con KZH номинала 470мкф 6.3в. Этот вариант тоже воспринимался на слух лучше, чем применение только полимера.
Андрей, спасибо за развернутый ответ. «На слух лучше» — уже достаточный аргумент в нашем деле.
При моих экспериментах полимеры всегда много лучше обычных электролитов давили помеху в цифровом питании. АPAQ я наверное не пробовал. Были Осконы, Кемет и полимеры с материнок Asus.
По поводу падения емкости. 560мк и 3нГн (длина ног примерно по 1.5мм) образуют контур с резонансом на 120кГц. Выше по частоте конденсатор превращается в индуктивность. Мой измеритель уже на 100кГц показывает индуктивность вместо емкости у такого номинала. Малая индуктивность тоже давит помеху (по сути это перемычка).
интересные вещи пишите, вся гирлянда емкостей навешана на выход LP5907 у которого даташит на стр7. в 6.6 Output and Input Capacitors четко определяет по выходу не более 10мкф навешивать.
или там другой LDO стоит ? у тексаса есть другие где прописаны те же 200мкф.
Знаю как эти даташиты пишутся, инженер предоставил измерения в определенном диапазоне емкостей, а писаки это рисуют как min - max значения, вот только вероятнее всего просто вне этого диапазона даже не пробовали.
Проверено на более чем сотне LP5907, все они прекрасно переносят большой номинал емкости, ни один не вышел из строя и не засвистел от ее увеличения. Зато попадались оригиналы, которые свистели при рекомендуемом номинале в 1мкф, если нагрузка была менее 1мА.
Скоро в статью добавлю еще более крамольные опции, вот будет еще веселее...
Но стоит отметить попадались фейки LP5907 (подсунула их Промэлектроника), которые выходили вообще из строя при увеличении номинала более 100мкф. Тем не менее это 100% фейки так как их шумы более чем на порядок выше оригинала - Output Voltage Noise:
< 6.5 µVRMS> 250µVRMS.о как… А фото не осталось?
просто лет за 20 что я у них закупаюсь ни разу фейк не попадался. Изредка продавались «мутные» приборы, но в каталоге при этом они и значились как «Noname»
А зачем там электролиты? Помеха на DVDD будет в десятки МHz. На ES9038q2m керамика 4.7uF+100nF+1nF в корпусах по мельче работала хорошо.
Помеха на DVDD будет в десятки МHz
— это неверное предположение, помеха там широкополосная, в ЗЧ диапазоне очень даже хорошо присутсвует.
Выложил схему на сменный фильтр AH-F16 MAX в модификации для AH-D8 Pro
А что за транзисторы Q21 и Q22 на выходе?
Выбор большой, рекомендую тошибу 2SC2713BL/2SA1163BL или TBC847/857, можно выводные 2SA970BL/2SC2240BL, если найдете оригиналы. На худой конец можно BC850C/860C от onsemi или NXP.
А вообще можно и другие транзисторы поискать у NEC и Panasonic прекрасные транзисторы есть, винтажная TESLA хороша типа КС509, главное ищите оригиналы, а не дешевый китайский хлам
А разве Q21, Q22 не одной проводимости, или речь идет и о других транзисторах фильтра?
Q21, Q22 — выходной каскад, да (2SC2713BL / 2SC2240BL / TBC847), но рекомендация общая по транзисторам и для 2-го каскада
Собрал себе этот ЦАПчик за пару вечеров. Звучит очень достойно, если честно не ожидал что ESS будет так петь. Слушаю третий день подряд и мне очень нравиться. Для бюджетного ЦАПа очень даже хорошо получилось.
Огромное спасибо автору за данную конструкцию.
Понять не могу, почему не используются lt3045/42, которые в 5 10 раз лучше по параметрам, который прицезионно детализированнее и сочнее при питании с lto
Можно, а зачем использовать lt3045/42, ну где он лучше по параметрам в 5 10 тех же стабов назара, а во вторых дорогой и еще достать надо...
Вот в первичной цепи стабилизации стоит амс1117, я их использовал в тройном количестве и он очень сильно уступил одному лт3042, кратно детализация и разрешение увеличилось. После лт3042 невозможно будет вернуться на амс1117. По крайней мере у меня такой опыт, источник питания lto батарейки. Лтшки подороже, разумеется, но результат сильно лучше. Ну и разумеется паралельно лто стоит стаб на лм358 с зарядкой, чтобы батарейки не разряжались
Меня батарейное питание вообще не интересует, кроме этого сравнение мс1117 и лт3042 в коне некорректно, 1117 это всего лишь первичный стабилизатор, питание референса осуществляется от шунтирующих стабилизаторов назара, которые стоят 3 копейки и превосходят по шумам лт3042. Если очень хочется можете поменять 1117 на что угодно, выводы предусмотрены, любой стаб по типу LM317, даже лт3042 на отдельной платке.
Меня не интересует уровень шумов, которые находятся за гранью слышимости и отличны лишь только в показателях при замерах, меня интересует именно пульсации, от какого стаба их меньше и какой в итоге детализированнее создаёт звук, а 5 долларов или 8 будет стоить абсолютно без разницы.
Конечно же хотелось бы сравнение прямое лт3042 и стабов Назарова именно в звуке
Так в чём проблема?
Попробуйте и расскажите нам что да как.
дипсик ответил, что в плане подавления пульсаций заметно лучше lt3045 в качестве выбора. а удвоение или утроение их в цепи или по цепям создает абсолютную внеконкуренцию.
Тут возникает вопрос.
Под подавлением пульсаций Вы подразумеваете подавление именно пульсаций сети, то есть PSRR?
Если хотите lt3045 сделайте свою плату, я делаю, в первую очередь, что мне интересно и под свои цели, а советы ИИ это последнее, что я буду принимать во внимание. Проект сделан из расчета дешево и сердито, lt3045 здесь мимо, как по необходимым параметрам, так еще и по цене.
Ну так и я об том.
Может lt3045 лучше подавляет пульсации, но вот лучше ли она в звуке.
И потом при такой цене на lt3045 вариант сделать бюджетный проект нет возможности.
А учитывая как работает стаб «Назара» то и искать другие варианты думаю не стоит.
По звуку, лучше чем лт3045 нету, по крайней мере при питании с lto с параллельными стабами для зарядки на лм. Гиперлинейное питание даёт абсолютную детализацию
«По звуку, лучше чем лт3045 нету»
— Откуда такие бравурные утверждения? расскажите хотя бы про то, с чем сравнивали?
«при питании с lto с параллельными стабами для зарядки на лм»
— вообще ничего не понял
Идёт стабилизированный блок питания , после него стаб на lm318 с кондяеми, все это дело на 5в, стаб на 318 двойной, после стаба идёт в паралель с 2 lto батарейками и после них уже по каждой линии своя lt3045,3042
Для какого устройства лучше? Смысл питать цифровую часть данного ЦАП от LT3045? О каких пульсациях вы пишете? О PSRR или о чем? Может имеете ввиду ПХ стаба на изменение нагрузки?
Шашкой машете.