Универсальный биполярный линейный источник питания
Источник обладает низким уровнем собственных шумов. На плате предусмотрена защита от короткого замыкания.
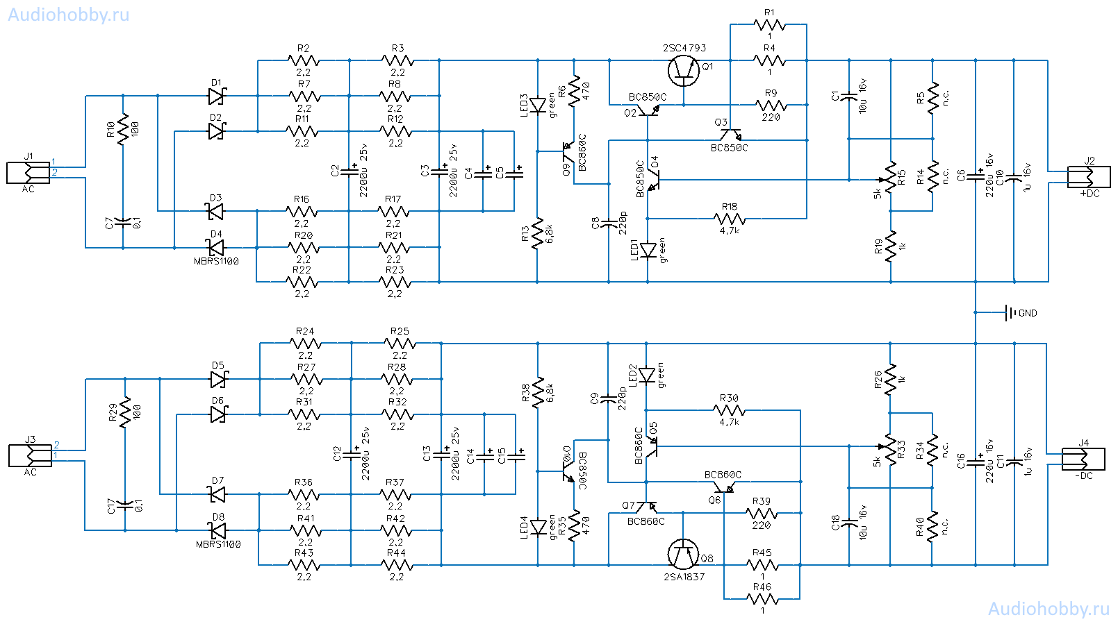
- Коэффициент стабилизации > 1000
- Выходное сопротивление в полосе 0-500 кГц < 0,5 Ом
- Ток короткого замыкания ~ 0,5 А
- Минимальное выходное напряжение — 3В
- Максимальное выходное напряжение — (Uвх — 2В)
К недостаткам стабилизатора можно отнести относительно высокую нестабильность выходного напряжения от температуры. Падения на переходах LED1 и Q4 Б-Э с прогревом плывут и уход напряжения 5% для такой схемы вполне допустимый.

Плата выполнена с панелизацией, на одном куске текстолита размешено 2 независимые платы питания.

Схема для версии 3.0
Как видно из схемы был добавлен источник тока на базе Q9/Q10, что позволило увеличить коэффициент стабилизации и снизить зависимость выходного напряжения от входного.

Увеличены были габариты выходной емкости, но габариты платы остались прежними
Вложение:
Вложение:
2 или 4 диода в выпрямитель, через 2 1 полупериод и пульсаций меньше?
Здесь предусмотрены отдельные мосты на положительное и отрицательное плечо.
Если транс со средней точкой, то можно запаять перемычки вместо половины диодов и прийти к духполупериодной схеме.
Но такой вариант кажут не по «фэншую» — «При духполупериодной схеме выпрямления со средней точкой при наличии в потребляемом токе составляющих с частотой, кратной Fсети/2 (25 Гц) в обмотке трансформатора появляется постоянная составляющая. Подмагничивание сердечника наиболее неприятно для тороидального трансформатора.»
а применительно к иип?
Сложно сказать, надо попробовать и сравнить. С импульсниками мало сталкивался.
Я сам, например, разницы на хорошо намотанном тороиде не увидел (там индукция выбиралась 1Тл). А с промышленной талемой например лес в спектре кратный 50Гц при двух отдельных мостах немного уменьшался. Но замечу, что заметно больший результат дал простой сетевой фильтр с убиранием постоянной составляющей в сети. Но для импульсника это не важно.
в иип шум всегда есть, LC и снайбберы в ряд и… отдельная тема. На малых токах 2 диода должны быть лучше (режет синус и шума меньше). Применительно к тору (220) — замеряли?
Применительно к тору (220) — замеряли
— да