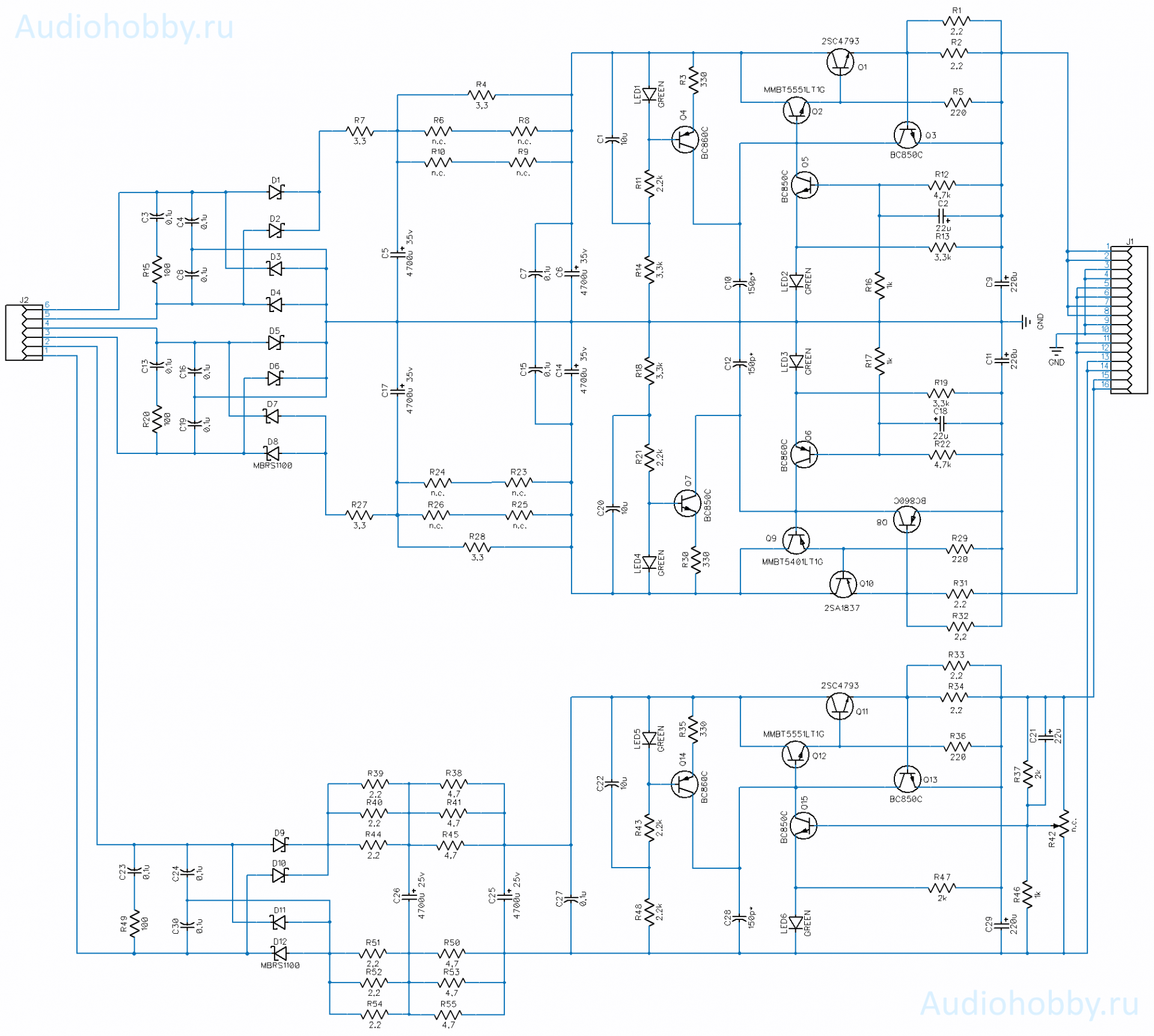
Модуль питания AH-PW16 MAX v1.0

Для оптимизации стоимости и качества модуля питания AH-PW16 Pro решено было немного обновить конструкцию. Избавится от примененияLT1086 в пользу дискрета, который отлично показал себя в питании аналогового фильтра. В цифре решено было применить регулируемые версииLM1117/LM317.
Питание аналоговой части

Внимание, на плате версии 1.0 для танталовых емкостей C1, C20, C22 выявлена досадная ошибка в шелкографии, перепутана полярность. Прошу быть внимательными и запаять емкости правильно (при ошибочной установке, LED1, LED4, LED5 не будут светиться). В версии 1.1 ошибка была исправлена, никаких других отличия в v1.1 нет. Если не снижать номиналы основных фильтрующий емкостей, то C1, C20, C22 можно вообще не ставить.
Для лучшей повторяемости емкости коррекции С10/12, C28 рекомендуется увеличить до 100-150пФ, применять здесь следует обязательно np0 керамику. И лучше нормальных производителей: murata, kemet, yageo, а не безымянный Китай или samsung.
Выходное напряжение для питания аналоговой линии ЦАП-а можно рассчитать по формуле Uвых = (0,6 + Uсв) * (1 + R37/R46). Его следует подстроить под требования собираемой конструкции ЦАП-а, поэтому лучшее применить подстроечный резистор R42.
Питание цифровой части
В новой версии в первичном питании цифровой части решено было применить стабилизаторы LM1117/LM317.Плата PW16-MAX допускает применение как выводных версия в TO220 корпусах, так и в SMD sot223. В тумбочке скопилось большое количество smd типаLM1117, которым хотелось найти применение.

Перемычки jp1/jp2 и бусины L1 / L2 дают возможность сэкономить. Возможны следующие варианты:
- По умолчанию предполагается, что питание тактовых генераторов на плате ЦАП выполняется от отдельной линии с U1. В этом случае запаиваются jp1 и L1, а jp2 и L2 нет. Но в этом случае для питания интерфейсного модуля приходится использовать дополнительную отдельную плату стабилизатора.
- Для удешевления можно объединить питание цифровой части и тактовых генераторов, переключив подачу питания тактовых генераторов на U2, запаяв перемычки jp2 и L2 (jp1 и L1 оставить пустыми). Освободившуюся линию с U1 можно, например, использовать для питания транспорта.
Дополнительные рекомендации
В случае применения AH-ECAP v2.0 на плате ЦАП-а, в плате модуля AH-PW16 MAX рекомендую установить пленочные емкости по выходу первичных стабилизаторов. Так коррекцию С10/12 увеличиваем до 220пФ, на в позиции С11 / С9 ставим пленку 4.7мкф или выше, серий kemet R82 или wima MKS или аналогичные.
Для питания самого ЦАП (без учета питания транспорта) рекомендуется использовать 2 или 3 отдельных трансформатора:
- Для питания линий аналогового фильтра рекомендуется трансформатор с двумя независимыми обмотками 2 х ~(от 15 до 18)в, мощностью 20-30Вт. Если планируете использовать AH-F3 Superb с КП902, то2 х ~18В.
- Для питания аналоговой части ak449х рекомендуется трансформатор с одной обмоткой на ~12в, мощностью 15-20Вт.
- Для питания цифровой части потребуется трансформатор с двумя независимыми обмотками 2 х ~9в, мощностью 10-20Вт.

Здравствуйте, не рассматриваете вариант применения CRD диодов в качестве источников тока? Я покупал на АлиЭкспресс
https://sl.aliexpress.ru/p?key=4BBDZDL
Хочу сказать что эти устройства превосходят по параметрам все известные мне варианты реализации источников тока на биполярных транзисторах. Плюс занимают меньше места на плате. Цена вопроса 300руб с доставкой, что более чем приемлемо.
Сама тема дискретных линейных регуляторов для меня весьма интересна, жаль что в наш век не пользуется большой популярностью. Пока что лучшее что я собирал это sigma11/sigma22 от Ти Кана (AMB Laboratories
www.amb.org)
Цель изначально ставилась избежать применения дефицитных деталей, поэтому никакой экзотики не рассматривалось.
Цена вопроса 300руб — много просят, проще jfet взять, но даже их применения я здесь не рассматривал. Биполярного ИТ достаточно.
300 руб это за 10 шт и с доставкой. Итого 30руб за шт — у нас за эти деньги в ЧиД даже КП303 не купишь. Так что цена норм.
CRD это и есть jfet у которого технологически в корпусе соединены исток и затвор — получается двуполюсный ИТ.
Но в целом я вас понял — не вписывается к концепцию.
www.anion.ru/katalog/search.html?query=%D0%BA%D0%BF303 — 15р цена вопроса, зачем ЧиД
Сигмой11 питаю Beaglebone. Весьма доволен. После интегральных стабов это шаг вперёд.
В схеме дискретных стабилизаторов (и, соответственно, в bom) составными к регулирующим SC4793, SA1837, в отличии от остальных BC850, BC860, указаны MMBT5551LT1G и MMBT5401LT1G. Применение именно здесь именно этих транзисторов чем-то обусловлено? Или просто попались из базы при рисовании схемы?
MMBT5551LT1G и MMBT5401LT1G выбраны для большей надежности на случай КЗ по выходу
Внимание, на плате версии 1.0 для танталовых емкостей C1, C20, C22 выявлена досадная ошибка в шелкографии, перепутана полярность. Прошу быть внимательными и запаять емкости правильно (при ошибочной установке, LED1, LED4, LED5 не будут светиться). Если не снижать номиналы основных фильтрующий емкостей, то C1, C20, C22 можно вообще не ставить.
Вопрос по выбору конденсаторов фильтра (после выпрямителя до стабилизатора) в каналах питания аналоговых цепей.
В свете текущих реалий в соотношении «цена/качество звука/возможность приобретения» рассматриваю следующие варианты
Yageo серии LG (105 град.)
Yageo серии SK (85 град.)
Panasonic серии CA (85 град.)
По Yageo LG в после выпрямителя положительно отзывался В.Пушков в статье про цирклотроны. Остальные рассматриваются чисто как 85 градусные, которые считаются более предпочтительными в звуковых схемах.
Если у кого-то есть опыт применения и отслушки этих конденсаторов в данном модуле питания, поделитесь впечатлениями.
Понимаю, что влияние конденсаторов, стоящих до стабилизатора, не так сильно выражено, но всё же хочется выбрать лучшее из того, что есть в обозримом доступе и по доступной цене.
Еще из относительно бюджетных мне понравились Hitachi HP31E682MRXS3, здесь на фото они и установлены
Мне тоже Hitachi HP3 нравятся, покупал ещё лет 15 назад по рекомендациям Д.Андронникова. Но сейчас их, увы, нигде не купить. Облазил сайты всех поставщиков, нигде их нет.
Добрый день! Перемычки JP1 и JP2 нужны для будущих проектов ? SMD конденсаторы какие лучше поставить NP0 или X7R ?
Перемычки jp1/jp2 и бусины L1 / L2 дают возможность сэкономить. Возможны следующие варианты:
Какая индуктивность L1, L2 ?
Например BLM31PG391SN1L, подойдет любая, хоть перемычка
в аналоге лучше поставить NP0
Добрый день !
По какому принципу Вы рассчитываете сопротивление резисторов в цепи снаббера R15, R20, R49, R62, R75? От напряжения на обмотке или от тока нагрузки? По-моему, там нужно знать индуктивность обмотки трансформатора.
«По какому принципу» - значения взяты с потолка
Рассчитать сложно, но есть устройство для подбора параметров снаббера: https://www.diyaudio.com/community/threads/simple-no-math-transformer-snubber-using-quasimodo-test-jig.243100/
Весьма полезный прибор.
Снаберная цепь на вторичной обмотке с резистором 300 Ом
а это с резистором 43 Ом
Добрый день! Интересует мнение о полимерных эл. конденсаторах (например таких https://otron.ru/a750-560x25.html или таких otron.ru/ps100x25.html ), можно ли их использовать в БП в цифровой части ?
Полимеры KEMET хороши, имеют низкий ESR, надежные. Такие можно ставить и в более важные и кричные цепи.
Какие радиаторы применены на данной плате?
https://aliexpress.ru/item/1005004832396444.html?s...
https://aliexpress.ru/item/32490905790.html?spm=a2...
https://aliexpress.ru/item/32607814649.html?spm=a2...
На выходе стабилизаторов цифровой части возможно применение конденсаторов Sanyo oscon, величина емкости критична?
Конечно возможно. Огромная емкость не нужна, 100mkf oscon достаточно.
Интересна причина, почему автор поставил 560 мкф?. ESR у любого полимерника низкий и частотка лучше простых электролитов
Поставил по нескольким причинам,
1) Потому что с распая компьютерного железа досталась целая жменя таких емкостей, а также разных мастей регулируемых стабов типа lm1117
2) Из даташита на большинство стабов из этого семейства, явно указано, что ESR емкости на выходе для обеспечивания устойчивости должен быть от 0.2 до 10Ω, этим обусловлено добавление резисторов отвязывающих полимерную емкость от выхода стаба. А также в одном из даташитов даже обнаружилась диаграмма области устойчивости в зависимости от выбора ESR и номинала емкости, которая явно дает понять, что чем выше емкость, тем меньше проблем с устойчивостью при равных ESR.
Номинала 100мкф достаточно, но больший номинал хуже точно не делает, проверено со многими вариациями хх1117 разных производителей.
Тампишут,
1. Минимальное значение : Cadj > 1/(2pi x Fripple x R1) = 1/(2pi x 100Hz x 220ohm) = 7.23uF
( Fripple=100Hz[для нашей сети], R1=220ohm [из схемы R63] )
2. «In the case of the adjustable regulator, when the Cadj is used, a larger output capacitance… is required.»
значит если C38=100uF, тогда C34 +220uF (*расчетная цифра основана на приведенном ими примере Cout=2xCadj [Cadj=11uF, Cout=22uF] ).
ps: а на практике я не знаю как там.
Но там не написано, что Cout должен быть в 2 раза больше чем Cadj. Там указано, что в случае применения Сadj, Cout должен быть не менее 22мкф тантала.
Ну это вопрос к TI, если в ихним расчёте Cadj>10.69uF использовали 11uF, значит это рядE24(где уже есть номиналы 1.1, 1.2, 1.3 ,1.5 ,1.6 ,1.8 ,2.0, 2.2).
Если у вас в наличие 100uF, тогда уменьшите Cadj до 22-47uF (по теоретической части).
ps: Я просто поделился расчётами из datasheet.
Добрый вечер! На плате посадочные места под конденсаторы С47, С37 и С35, С44 в цифровой части имеют размеры 1210, какие конденсаторы предполагалось туда поставить (керамику, тантал или пленку) ?
На вход С35, С44 ставим что угодно, хоть керамику на достаточное напряжение. Я у себя ставил np0 керамику.
С47, С37 — ставил тантал, но можно и керамику X7R.
Емкости коррекции С10/12 для лучшей повторяемости рекомендуется увеличить до 100-150пФ, применять здесь следует np0 керамику. И лучше нормальную, от murata, kemet, yageo, а не безымянный Китай или samsung.
Так и С28 тогда то же 100-150пФ.
да
Добрый вечер! Запустил свой модуль питания, появился вопрос по пульсациям. На Цифровых выходах и аналоговом выходе 9 Вольт под нагрузкой около 100 мА, пульсаций нет вообще! А на аналоговых выходах + 15 и — 15 Вольт, под нагрузкой 200 мА, есть пульсации пик ту пик — 40 мВ. Так должно быть? Или ток большой ?
А какие напряжения на выходах выпрямителей при указанном токе, т.е. какое входное напряжение на стабилизаторах +-15В?
Выходное напряжение со вторичных обмоток 15,8-16,0 вольт (без нагрузки). Под нагрузкой завтра измерю.
Это переменка. А постоянка и под нагрузкой? Маловато, мне кажется, из-за этого стабы не входят в полный режим стабилизации, от того и пульсации. Это предположение.
200мА много, такого потребления фильтра не дают, у вас входное на резисторах просело, 3в падения на стабе должно быть минимум
Всё верно! При токе 60 мА пульсации пропали вообще, выходное напряжение не проседает! А при токе 200 мА выходное напряжение проседало до 13,5 Вольт. А какой вообще ток потребляет AH-D19-PRO по аналоговому входу +15 и -15 Вольт ?
В случае применения AH-ECAP v2.0 на плате ЦАП-а, в плате модуля AH-PW16 MAX рекомендую установить пленочные емкости по выходу первичных стабилизаторов. Так коррекцию С10/12 увеличиваем до 220пФ, на в позиции С11 / С9 ставим пленку 4.7мкф или выше, серий kemet R82 или wima MKS или аналогичные.